👉 想了解更多真实延时喷剂测评,可查看: 延时喷剂测评栏目
前段时间,笨爸爸跟大家分享了如何快速辨别一款酸奶属于什么类型、是否值得给宝宝买的方法。(点击回顾:如何给宝宝选酸奶?配料表中的这些秘密你不一定了解!)
本期,我们进入具体酸奶产品的评测。
笨爸爸挑选了市面上39款知名度及销量较高的酸奶产品,先从营养成分表和配料表入手,来仔细看看这么多的品牌酸奶,到底哪些值得选?
例行说明
1、本次酸奶产品评测,面向的消费群体主要是1~3岁宝宝。
2、本次酸奶产品评测,没有任何的广告赞助或充值。
样品信息
39款酸奶的产品包装图及奶源地信息如下:
一、添加糖:这15款含糖太多!
牛奶我们提倡宝宝喝只含有生牛乳的纯牛奶,酸奶也是如此。
只含有生牛乳(次选“复原乳/复原奶”)和乳酸菌、没有其他多余添加的纯酸奶,即酸乳和发酵乳,是最建议给宝宝喝的两类酸奶。
但是,由于发酵过程产生了乳酸,所以纯酸奶吃起来特别酸,许多宝宝接受不了甚至会抵触。因而考虑到实际情况,笨爸爸觉得,如果宝宝实在喝不来纯酸奶的话,那么选择添加了糖的酸奶也并非完全不可以。
不过,不是所有加糖酸奶都适合婴幼儿及儿童喝,宝妈们一定要注意两点:含糖量(碳水化合物含量),以及添加糖的种类。
纯酸奶在没有额外添加糖的情况下,其碳水化合物的含量主要就是牛奶本身乳糖的含量,大概为5%左右,即每100g纯酸奶的碳水化合物含量为5g左右。
如果一款酸奶的碳水化合物含量远大于5g/100g,则说明额外添加了糖。而且,碳水化合物的含量越高,说明糖添加得越多。
市售酸奶中额外添加的“糖”主要有以下五种类型:(注意,此处说的“糖”和日常我们理解的白砂糖等不是一个意思)
①游离糖:甜度高,热量大(碳水化合物含量高),能够被人体快速吸收,摄入过多会对健康产生不利的影响(肥胖、龋齿、慢性病、嗜甜等),宝宝应严格控制每天的摄入量。
酸奶中常见的游离糖包括:白砂糖、炼乳、果酱、葡萄糖、果葡糖浆等。
②代糖:又称“甜味剂”,甜度通常较高,但热量很低(碳水化合物含量低),不会影响宝宝的体重和口腔健康。但是,代糖会加深宝宝对甜味的印象,长期摄入可能导致嗜甜。因此,代糖的潜在危害同样需要重视,宝宝应减少甚至避免摄入代糖。
酸奶中常见的代糖包括:阿斯巴甜、安赛蜜、三氯蔗糖等。
在世界卫生组织的建议中,游离糖和这些甜味剂都不建议添加在宝宝的辅食中。
③糖醇:有一定的甜味和少量热量(碳水化合物含量低)。与代糖类似,长时间摄入糖醇也会让宝宝形成对甜味的依赖,宝宝可能愈发喜欢吃糖。
酸奶中常见的糖醇包括:木糖醇等。
④淀粉:没什么甜度,添加在酸奶中主要用于增稠。但淀粉能够被人体消化吸收而产生额外的热量,所以长期摄入可能会导致宝宝长胖。
⑤膳食纤维:甜度较低,不能被人体吸收也不产生热量,具有一定的生理功能性(促进肠道蠕动、防止便秘等),相对有利于宝宝的健康。
酸奶中常见的膳食纤维包括:聚葡萄糖、抗性糊精、菊粉等。(菊粉目前尚不被允许添加在婴幼儿食品中。)
总结一下,如果宝妈要给宝宝选加糖酸奶:
1、需要注意加糖酸奶的含糖量(看营养成分表“碳水化合物”一栏),以及添加糖的种类(看配料表)。
2、如果酸奶中添加了游离糖、淀粉,那么选择碳水化合物含量越低的越好。
3、如果酸奶的碳水化合物含量并不高,但添加了代糖、糖醇,那么更好少吃。
4、酸奶中添加膳食纤维一定程度上有利于健康,但也要综合酸奶的碳水化合物含量、其他糖的添加情况,来考虑是否可以选择。
下面,我们来看看39款酸奶的碳水化合物含量及添加糖的情况。
评价:
1、39款酸奶中有7款为无糖酸奶。
需要注意的是,简爱、如实等部分无糖酸奶会附赠蜂蜜、葡萄干等料包,这些实际上也含游离糖,蜂蜜中主要是果糖和葡萄糖,一包5g的蜂蜜含糖量约为3.75g。所以,笨爸爸建议给宝宝吃的时候尽量不放或少放料包。
2、剩下的32款加糖酸奶中,除君乐宝简醇风味酸牛奶只添加了代糖、糖醇和膳食纤维外,剩下的31款均额外添加了游离糖,有3款同时还添加了代糖。
3、16款碳水化合物含量较高非常不建议给宝宝喝。
7款无糖酸奶的碳水化合物含量在4.4g/100g—5.8g/100g之间。
君乐宝简醇风味酸牛奶的碳水化合物含量为5.5g/100g。
剩下的31款添加了游离糖的酸奶,碳水化合物含量更低的是乐纯三三三倍限糖原味希腊式风味发酵乳(8.1g/100g),更高的是伊利安慕希黄桃+燕麦希腊风味酸奶(14.5g/100g)。
如果按照宝宝每天喝一盒200g酸奶来计算,那么这31款加糖酸奶每天游离糖的摄入量约为6.2g—19g。
这样的游离糖摄入量是个什么概念呢?下表是3岁以下宝宝每天游离糖的限制量,我们来比较一下。
考虑到宝宝的米粉、果泥等食物中也可能含有游离糖,所以笨爸爸觉得,宝宝每天从酸奶中摄入的游离糖最多占限制量的一半是合适的。
那么,以宽标准“<能量10%”来要求,则31款添加了游离糖的酸奶中,只有4款适合1岁宝宝喝,7款适合2岁喝,15款适合3岁喝。
以严标准“<能量5%”来要求,则全部31款均超过了1岁游离糖限制量的一半,只有乐纯三三三倍限糖原味希腊式风味发酵乳是适合2岁和3岁宝宝喝的。
综合来看,39款酸奶中,碳水化合物含量排在前16位的酸奶(红线以上的16款酸奶),含糖量偏高,非常不建议给3岁以下的宝宝喝(如上图所示)。红线以下的其他酸奶,可以根据宝宝的年龄、饮食结构组成、代糖的添加情况等因素来斟酌选择。
二、益生菌:这18款没有活菌!
除了糖外,很多宝妈还比较在意酸奶中的益生菌,一些酸奶品牌也会宣传添加了什么益生菌、含有多少亿乳酸菌等等。
不过,笨爸爸在之前的科普中已经说明过:
①酸奶中添加的保加利亚乳杆菌、嗜热链球菌,不能在人体肠道中定植,起到的是发酵作用,而不是对人体有额外的功效。
②嗜酸乳杆菌、乳双歧杆菌、鼠李糖乳杆菌等特定菌种才有希望在肠道中定植,但由于要受到胃酸和胆汁的腐蚀,最终到达肠道能够发挥作用的活菌十分有限。
③常温酸奶经过了“巴氏杀菌热处理”,其中所有的细菌包括益生菌全部被杀死了。所以,常温酸奶成品中没有活菌存在。
根据以上几点,我们来看看39款酸奶乳酸菌的添加情况。
(P.S. 晨光原味酸牛奶虽然标注的“贮存条件”为2-6℃冷藏,但其产品类别实际上是“巴氏杀菌热处理风味酸乳”。)
评价:
1、39款酸奶中,有18款是常温酸奶,其中是没有活菌存在的。即便部分常温酸奶包装上标注了“乳酸菌添加量”,但添加量不等于成品活菌含有量。在经过“巴氏杀菌热处理”之后,活菌就都被杀死了。
(三元芭缔欧冰岛风味酸奶)
2、21款是低温酸奶,其中有10款只添加了保加利亚乳杆菌和嗜热链球菌,这两种“一过性”乳酸菌起不到对身体额外有益的作用。
3、剩下的11款添加了3—5种菌,不过它们能发挥的功效也非常有限。因为,目前国家卫健委只批准了7个菌种可用于婴幼儿食品。即对于婴幼儿而言,只有这7个菌种9个菌株是经临床证明安全有效的益生菌。
而笨爸爸对照39款酸奶添加的菌种发现,只有8款酸奶添加了《名单》上的某一个特定菌种,但没有标注具体的菌株号,或菌株号不符。
这8款添加了特定菌种的酸奶是:小西牛青海老酸奶青稞黑米发酵乳、达能碧悠原味风味发酵乳、卡士餐后一小时风味发酵乳、天润原味浓缩酸奶、乐纯三三三倍限糖原味希腊式风味发酵乳、优诺优丝原味风味发酵乳、天润润康全脂风味发酵乳、兰格格蒙古熟酸奶。
其他酸奶添加的菌种均不在《名单》之列。可见,这些酸奶中含有的乳酸菌,至少对于婴幼儿来说,作用效果可能并不大。
4、除了菌种类型外,乳酸菌的数量也很关键。39款酸奶中,只有部分产品标注了乳酸菌的含量,有106 CFU/100g、108 CFU/100g、109CFU/100g、4*109CFU/100g等几个不同的数量级。(P.S. 中国国标规定,低温酸奶的乳酸菌数需≥106 CFU/g。)
需要注意的是,有的商家在“乳酸菌数”后面标注了“出厂时”几个字,有的商家则未作说明。“出厂时”意味着,该“乳酸菌数”没有算上在运输/销售过程中死掉的数量,也没有考虑在宝宝消化道中失活的数量,只保证出厂时乳酸菌的含量。而包装未作说明,消费者就无从知道属于哪种情况了。
另外,还要注意“乳酸菌数”和“活性乳酸菌数”的区别。当然,选择“活性乳酸菌数”越多的越好。
综上所述,如果想从酸奶中获得一定的益生菌功效,低温、特定菌种菌株、足够数量活菌数,都是必要条件。不过,宝妈们也不要对低温酸奶中益生菌的实际作用抱太大希望。如果宝宝需要通过益生菌来调理身体,还是建议选用固体*益生菌产品。
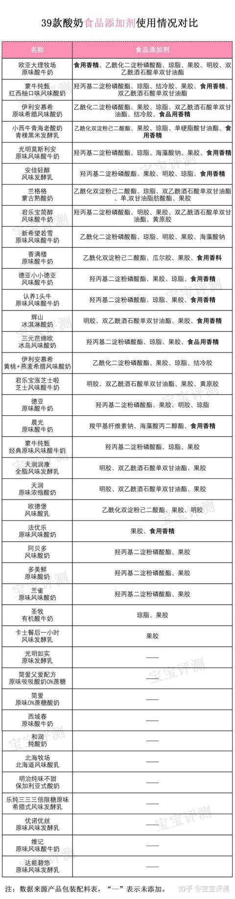
三、添加剂:只有11款未添加
很多宝妈选酸奶的方法是,如果配料表是长长一大串,加了好几种食品添加剂的,就不选。
这种方法有一定的道理,因为同样是200g一盒的酸奶,加了食品添加剂后,牛奶的相对含量自然就降低了,来自于牛奶的蛋白质、脂肪、钙等营养的含量也随之下降。
除此之外,酸奶中使用食品添加剂主要起到增稠、乳化、改善外观风味等作用,并不等于是安全问题。
下面是39款酸奶食品添加剂的使用情况。
评价:
1、39款酸奶中,有11款没有添加任何食品添加剂,其他28款添加了1种—6种不等,包括:增稠剂、乳化剂、稳定剂、食用香精等。
比如:琼脂、明胶、果胶等属于增稠剂;*酒石酸单双甘油酯、海藻酸*等属于乳化剂;羧甲基纤维素钠等属于稳定剂。
其中,添加剂使用较多的酸奶有:欧亚大理牧场原味酸牛奶(6种)、蒙牛纯甄红西柚口味风味酸奶(6种)、伊利安慕希原味希腊风味酸奶(6种)。
有的宝妈会问,为什么有些酸奶需要靠添加剂来增稠?有些酸奶就不用呢?
这是因为,酸奶的粘稠度与牛奶中的固体含量有关,固体含量越高,酸奶越稠。但牛奶的固体含量通常只有10%左右,其他的都是水分。所以,一般情况下,牛奶直接发酵得到的酸奶是不够粘稠的,需要添加剂进行增稠。
不过,有一些酸奶不加增稠剂也很粘稠。这主要是通过添加奶粉/乳清蛋*/稀奶油、脱乳清、改变工艺等方法,提高了牛奶的固体含量,从而使酸奶变得粘稠。比如:光明如实、简爱、乐纯等。当然这类酸奶的价格也相对贵一些。
剩下的既没加增稠剂,又没提高牛奶固体含量的酸奶,质地就会比较稀。在振动、颠簸等情况下还可能出现乳清析出。这其实是正常现象,营养价值也不会流失,但口感可能会受到影响,卖相也不够好。
此外,虽然食品添加剂在合理添加范围内无毒无害,但还是建议酸奶中的添加剂应越少越好。
上文提到,添加剂太多会降低酸奶的含奶量和营养价值。另外,如果酸奶的生产工艺不成熟(如:发酵时间不合理、酸度过高等),也会导致酸奶难以凝固定型,才需要大量的增稠剂、稳定剂来帮忙。
2、还需要注意的是“食(品)用香精”这个成分。39款酸奶中,有13款添加了香精(如上图所示)。
酸奶中,香精的适量合理使用是被允许的。但是,由于其能够增加酸奶的香气,可能会加重宝宝的口味,导致宝宝更爱浓香的食物,不利于养成清淡的饮食习惯。因此,不建议较小的宝宝食用添加了香精的酸奶。
(P.S.君乐宝涨芝士啦芝士风味酸牛奶添加了食用盐,因而钠含量较高,也需要注意一下。)
总之,合理使用食品添加剂是没问题的,对于婴幼儿来说,更建议选择不添加食用香精、食品添加剂较少的酸奶。
四、钙、蛋白质、脂肪:差别很大
除了要注意糖、乳酸菌、添加剂外,给宝宝喝酸奶的主要目的是,摄入优质的钙、蛋白质、脂肪等营养。所以,选择一款营养价值更高的酸奶也很重要。
下面是39款酸奶钙、蛋白质、脂肪的情况。


评价:
1、39款酸奶中,只有12款标注了钙含量。其中,简爱父爱配方原味吸吸酸奶0%蔗糖的钙含量更高,达到了131mg/100g。更低的是光明莫斯利安原味风味酸牛奶,只有80mg/100g。
因为钙对宝宝的成长发育十分重要,所以更好选择明确标注了钙含量、而且钙含量较高的酸奶。
2、39款酸奶中,乐纯三三三倍限糖原味希腊式风味发酵乳的蛋白质含量更高,达7.9g/100g。更低的是西域春原味酸牛奶,蛋白质含量为2.3g/100g。
另外,有20款酸奶额外添加了乳清蛋*、牛奶蛋*、脱脂奶粉等配料。这些成分一方面能够提高酸奶的蛋白质含量,另一方面也能改善酸奶的质地,使之更粘稠。
不过,如果额外添加了其他蛋白后,酸奶的蛋白质含量仍然偏低,那么其发酵使用的原奶可能品质不够高,需要注意。比如:辉山冰淇淋酸奶、小西牛青海老酸奶青稞黑米发酵乳、香满楼原味酸牛奶等。
3、39款酸奶中,脂肪含量更高的是优诺优丝原味风味发酵乳,高达9.9g/100g,不适合较胖或日常脂肪摄入过多的宝宝。更低的是德亚小小德亚风味酸牛奶,脂肪含量为2.1g/100g,小于中国国标规定的风味酸奶脂肪含量不得低于2.5%这一最小值,要注意一下。
其中的9款也通过添加稀奶油、奶油等成分,增加了酸奶的脂肪含量,并能起到改善口感、质地等作用。
五、筛选:这几款酸奶表现较佳
综合糖、乳酸菌、食品添加剂、营养价值几个项目的分析,以下几款酸奶目前来看表现相对较好。
1、北海牧场北海道风味酸乳
参考价格:9.5元/135g(7.04元/100g)
评价:低温无糖酸奶,蛋白质含量突出,脂肪含量较高,无食品添加剂。但没有标注钙含量。
2、简爱父爱配方原味吸吸酸奶0%蔗糖
参考价格:9元/100g
评价:低温无糖酸奶,含钙丰富,蛋白质、脂肪含量较高,无食品添加剂。
3、光明如实原味发酵乳
参考价格:7.5元/120g(6.25元/100g)
评价:低温无糖酸奶,蛋白质、脂肪含量较高,无食品添加剂,未标注钙含量。
4、乐纯三三三倍限糖原味希腊式风味发酵乳
参考价格:17.9元/135g(13.26元/100g)
评价:低温酸奶,蛋白质、脂肪含量水平较高,额外添加了乳双歧杆菌,无食品添加剂。需注意添加了白砂糖(含糖量尚能接受),以及没有标注钙含量。
5、简爱原味0%蔗糖酸奶
参考价格:8.2元/135g(6.07元/100g)
评价:低温无糖酸奶,钙、脂肪含量水平较高,蛋白质含量略低于前4位,无食品添加剂。
好了,通过营养成分表和配料表,笨爸爸帮大家筛选出了几款表现相对较好的酸奶。【下篇】,笨爸爸将会委托权威第三方专业实验室,对这些产品进行检测。检测结果出来后,给大家做最终的酸奶产品推荐,敬请期待!
如果你有任何问题想咨询,欢迎留言,笨爸爸将为你单独解答。
历史回顾
1、32款国行版奶粉全面评测
2、38款国产奶粉全面评测
3、爱他美五大版本奶粉全面评测
4、美素佳儿23款奶粉全面测评
5、美赞臣33款奶粉全面测评
6、a2奶粉全面评测
7、66款奶瓶&奶嘴测评
8、宝宝防晒霜大测评
9、宝宝驱蚊产品大测评
10、22款宝宝米粉评测
11、13款宝宝维生素D评测
12、20款拉拉裤评测
.......
请在不同栏目中查看,或在后台输入相应关键字查询。
欢迎关注“宝宝评测”。6年商品对比检测经验,不投机取巧,用科学理性的笨方法提供靠谱的消费建议。
更多品牌真实体验、使用方法与风险解析,已整理在:
享久延时喷剂 |
宵战延时喷剂 |
2H2D延时喷剂|
夜劲延时喷剂 |
黑豹延时喷剂 |
宋阳堂延时喷剂
- 上一篇: 什么是重度抑郁症?临床诊断标准是什么?
- 下一篇: 励志文案

