👉 想了解更多真实延时喷剂测评,可查看: 延时喷剂测评栏目
# 导读 #
大批工程项目即将上马!财政部明确:2022年上半年,3.6万亿新增专项债计划全部发放,重点投向交通/水利等基建领域!
4月26日,中央财经委员会第十一次会议召开,会议强调要强化基础设施发展对国土空间开发保护、生产力布局和国家重大战略的支撑,加快新型基础设施建设,提升传统基础设施水平。
会议要点
1、 加强交通、能源、水利等网络型基础设施建设
发展分布式智能电网,建设一批新型绿色低碳能源基地,加快完善油气管网。加快构建国家水网主骨架和大动脉,推进重点水源、灌区、蓄滞洪区建设和现代化改造。2、加强信息、科技、物流等产业升级基础设施建设
布局建设新一代超算、云计算、人工智能平台、宽带基础网络等设施。推进重大科技基础设施布局建设。加强综合交通枢纽及集疏运体系建设。布局建设一批支线机场、通用机场和货运机场。3、加强城市基础设施建设
打造高品质生活空间,推进城市*通一体化,建设便捷高效的城际铁路网,发展市域(郊)铁路和城市轨道交通,推动建设城市综合道路交通体系。有序推进地下综合管廊建设。加强城市防洪排涝、污水和垃圾收集处理体系建设。加强防灾减灾基础设施建设。加强公共卫生应急设施建设。加强智能道路、智能电源、智能公交等智慧基础设施建设。4、加强农业农村基础设施建设
完善农田水利设施,加强高标准农田建设。稳步推进建设“四好农村路”,完善农村交通运输体系。加快城乡冷链物流设施建设。实施规模化供水工程,加强农村污水和垃圾收集处理设施建设。这意味着近期内会有大量基础设施建设项目上马。新一轮工程建设时代,就要到来!
新增3.6万亿专项债
2022年一季度,各地累计发行约1.25万亿新增专项债。3月底财政部又下达了剩余的新增专项债券限额约2.35万亿,计划在在二季度完成发行。
其中,一季度的1.25万亿超过60%成投向基础设施建设(比如一季度专项债资金中投向市政和产业园区基础设施4157亿元、交通基础设施2316亿元等),这也带动基础设施投资保持较快增长。
数据显示,一季度基础设施投资(不含电力、热力、燃气及水生产和供应业)同比增长8.5%,这明显高于去年。
今年财政部扩大了专项债使用范围。
近期财政部会同国家发改委组织各地补报了一批2022年专项债券项目,指导地方将城市管网建设、水利等重点领域项目作为补报重点。
财政部围绕新基建等加大支持力度,研究将具有公益性且有一定收益的信息基础设施、融合基础设施、创新基础设施作为专项债支持重点。
“中字头”央企集体向大基建转
2022年1月,中建、中交等“中字头”央企陆续召开年度工作会议,明确今年的工作方向。从官方通告的信息来看,他们有一个共识,就是向基建领域转型,近期都连续中标了多个基建类重大工程项目。
中建:大力发展基础设施业务,深入拓展公路、地铁、铁路、水网、水利枢纽、大型桥梁、新能源建设等细分领域中交:突出结构优化,做强做优做大主责主业(即基建领域)。中电建:立足大基建,不断推动公司由水利电力企业向大基建产业转型。以中建为例,2022年一季度新签合同额8966亿,虽然房建板块仍然是主力,但是基础设施板块已经新签2052亿,比去年同期增长23.8%。
不光是央企,2022年全国31省市自治区都发布了年度“重点项目”名单,基础设施项目的比例都在大幅提升。
部分省市重大项目名单
1
广东
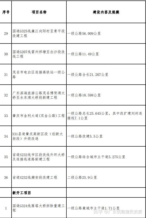
2022年广东省安排省重点项目1570个项目,总投资7.67万亿元。
广东筑融企业服务有限公司广东筑融企业服务有限公司广东筑融企业服务有限公司广东筑融企业服务有限公司广东筑融企业服务有限公司
广东筑融企业服务有限公司

广东筑融企业服务有限公司
广东筑融企业服务有限公司
广东筑融企业服务有限公司
广东筑融企业服务有限公司
......
官网下载链接:
2
福建
2022年福建省确定重点项目1587个,总投资4.08万亿元,年度计划投资6168亿元。
2022年度省重点项目名单(1587个)
一、省在建重点项目(1354个)
(一)农林水利(95个)
1 平潭及闽江口水资源配置工程(福州段)
2 福清市龙江中下游(南门闸至滨海大通道)综合治理项目
3 福州江北城区山洪防洪生态补水工程
4 罗源霍口水库工程
5 福州地区大学新校区旗山湖工程(二期)
6 罗源县昌西水库工程
7 福州市闽江下游南岸防洪六期工程
8 福州大学城校区溪源泄洪洞防洪排涝工程
9 厦门马銮湾新城雨洪生态补水工程(田边水闸至过芸溪段)
10 厦门环东海域新城埭头溪(下游段)综合治理工程
11 北溪引水主干渠改造工程(马銮湾新城段)
12 漳州市东南部沿海地区九龙江调水工程
13 漳浦县朝阳水库工程
14 古雷区域引水及调配站工程
15 平和县城乡供水一体化工程(一期)
16 芗城区城乡供水一体化项目
17 南靖县城乡供水一体化工程(一期)
18 南靖县城区饮用水引水扩容提升工程
19 漳州开发区招商原水有限公司取水泵站迁改工程
20 泉州白濑水利枢纽工程
21 永春县马跳水库及供水工程
22 永安城乡供水一体化建设项目
23 建宁县城乡供水一体化建设项目
24 将乐县城乡供水一体化工程
25 大田县下岩水库工程项目
26 沙县城乡供水一体化工程
27 莆田市荔城区南洋水系水环境综合治理工程
28 仙游县城乡供水一体化项目
29 莆田市秀屿区石门澳产业园滞洪区清淤及配套工程
30 莆田西音水库工程
31 莆田市城区排涝(张镇)泵站工程
32 莆田市木兰溪防洪工程白塘段
33 莆田市秀屿区石门澳产业园堤防提升工程
34 浦城县城乡供水一体化项目
35 延平区城乡供水一体化项目
36 武夷山市城乡供水一体化建设项目
37 南平市建阳区城乡供水一体化建设项目
38 顺昌县城乡供水一体化
39 浦城县南浦灌区续建配套与节水改造工程
40 松溪县城乡供水一体化项目
41 光泽县城乡供水一体化项目
42 邵武市城乡供水一体化建设(城区总水厂及管网)项目
43 武夷新区云谷水系及补水工程
44 闽江防洪工程南平段三期(建瓯)
45 顺昌县张源水库工程
46 浦城县城区防洪排涝(高水高排)工程项目
47 闽江上游建溪五期(政和段)防洪工程
48 武夷新区第二水源工程
49 政和县城区供水引调水工程
50 龙岩万安溪引水工程
51 武平县城乡供水一体化项目
52 永定区城乡供水一体化建设项目
53 漳平市城乡供水一体化(二期)工程项目
54 新罗区城乡供水一体化项目
55 连城县永丰水库工程
56 连城县城区防洪排涝(高水高排)工程
57 古田县城乡供水一体化项目
58 霞浦县城乡供水一体化项目
59 福鼎市城乡供水一体化二期工程
60 福鼎市管阳溪跨流域引水工程溪头水库
61 霞浦县田螺岗水库工程
62 寿宁县城乡供水一体化(一期) 项目
63 福安市穆阳溪引水一期工程
64 福安市溪尾水库工程
65 周宁县城乡供水一体化项目一期工程
66 屏南县应急备用水源龙虎岔水库引水工程项目
67 福安市城区供水工程
68 宁德市西陂塘(赤鉴湖)防洪防潮提升改造工程
69 平潭综合实验区防洪防潮工程
70 厦门棠潮园艺暨班纳利中国育种中心项目
71 长泰花坞里现代农业产业园
72 漳州市水仙花原产地保护项目(二期)
73 延平区华东球根研发及育种现代农业项目
74 邵武市片仔癀润身中yao产业科技示范园项目
75 新罗耘榕智慧高新菌菇产业示范基地
76 宁德天山茶产业融合发展示范园
77 永泰丹云数字农业产业园项目
78 建宁县生态养殖厂区建设项目
79 浦城县圣农新建年产9000万羽肉鸡工程及配套项目
80 光泽县圣农种鸡饲养场新建项目
81 光泽县圣农孵化、肉鸡饲养场新建项目
82 福建省深海装备养殖试点项目(一期)
83 福清市东瀚国家级海洋牧场示范区
84 福州(连江)国家远洋渔业基地粗芦岛核心区项目一期
85 福清莲峰国家现代渔港经济服务区
86 福清健浩水产养殖基地及配套设施建设项目
87 福清东瀚海亮沃口一级渔港经济区
88 福建省漳州市云霄山前中心渔港工程
89 光泽现代渔业产业园项目
90 九龙江流域山水林田湖草沙生态保护修复项目
91 福建泉州市泉港区海洋生态保护修复项目
92 福建省木兰溪下游水生态修复与治理工程
93 莆田市秀屿区石门澳产业园生态修复及配套工程
94 君山片海洋生态保护修复工程
95 中化炼化一体化(三期)回填工程
(二)交通(91个)
96 福厦铁路客运专线
97 兴泉铁路(福建段)
98 龙岩至龙川铁路龙岩至武平段
99 福州市港口后方铁路通道项目(杜坞至樟林至透堡段)
100 改建铁路鹰厦线华安城区段外移工程
101 闽赣省际(建宁)公铁联运物流园铁路专用线项目
102 三明市国家粮食和物资储备局七五五处物资转运站铁路专用线搬迁项目
103 福州至长乐机场城际铁路工程
104 厦门城际铁路R1线机场预留段工程
105 宁德至古田高速公路
106 国高网宁德至上饶高速公路宁德霞浦至福安段
107 厦蓉高速龙岩东联络线(龙岩高速公路东环线)
108 漳武线南靖至永定高速公路南靖段
109 漳武线永定至上杭高速公路永定高头至城区段
110 泉南国家高速公路永春互通至汤城枢纽段及沙厦国家高速公路德化至汤城枢纽段改扩建工程
111 福州滨海新城高速公路一期工程
112 武夷新区至沙县高速公路(三明段)
113 沈海高速公路驿坂服务区提升改造工程
114 古雷疏港高速公路一期工程
115 乡镇便捷通高速工程项目
116 普通公路提质增效补短板项目
117 “四好农村路”工程包
118 国道G316线长乐漳港至营前段公路工程
119 福清滨海大道(国道G228线)
120 G324国道福清段
121 国道G228连江浦口官岭至琯头东边段公路工程
122 福州城区北向第二通道工程(晋安段)
123 纵二线连江境104国道新洋(陀市)至南塘段公路改线工程
124 国道G355永泰葛岭濑下至城峰蕉濑段公路
125 滨海大通道初芦至松皋段及蛎坞至官岭段
126 厦门第二东通道工程
127 翔安机场高速公路(沈海高速-翔安南路)
128 新324国道(灌新路-凤南七路段)提升改造工程-坂头立交以西段项目
129 新324国道(翔安段)提升改造工程项目
130 国省干线联十一线漳州长泰段公路工程
131 国道G324线龙海角美大碑头至龙文朝阳漳滨段改线工程
132 省道219线龙海雩林至翠林段提升改造工程
133 国道G324线漳浦城关过境段公路工程
134 国道G324线漳州台商投资区过境段(奥特莱斯大道至厦门界)公路工程
135 政和杨源至永定高速公路(闽粤界)永泰至德化段(泉州境)
136 国省干线横七线(G356)永春石鼓卿园至达埔前峰段公路工程
137 国道G358线安溪城厢至官桥段公路工程
138 S217联四线安溪县雅兴至东坑公路工程
139 国道G235线尤溪西城至新阳(大田界)公路工程
140 国道G356线宁化城关何家园至城郊乡瓦庄村公路建设工程
141 国道G534线大田文江镇至奇韬水泥厂段公路
142 福建省普通国省干线公路联十一线(莆田境)涵江江口至仙游枫亭段工程
143 国道G237线武夷山市桐源至七马槽段公路工程
144 国道G528线政和林屯至石屯段公路工程
145 国省干线横十线新罗区龙门至大池(上杭界)段(龙门朝前至大池北溪)公路
146 武平县G205线高梧至丘坑段(十方过境线)公路工程
147 武平站交通枢纽一体化工程建设项目
148 霞浦东冲半岛外海道路工程
149 国省干线(联七线)公路霞浦东冲至火车站段工程
150 国道G104线蕉城区八都岙村至金涵苗圃段改扩建工程
151 国省干线公路纵二线(福鼎段)及沿线四个通乡镇支线工程
152 普通国省干线(纵三线)周宁县纯池镇祖龙村(寿宁界)至周宁城关(仙溪亭)公路工程
153 国道G237线宁东高速八都互通至衢宁铁路蕉城站段公路工程
154 国道G228线福鼎市白琳镇小白岩至店下段公路工程
155 G228 线(纵一线)霞浦沙江沙塘里至溪南德土鼻段工程项目
156 国道G104线蕉城区城南福洋至飞鸾孝岐头段改扩建工程
157 国道G235线古田县天宫岭至高头岭段公路工程
158 福州港江阴港区6#、7#泊位工程
159 福建闽江水口水电站枢纽坝下水位治理与通航改善工程
160 福州港江阴港区8#、9#泊位工程
161 福州港江阴港区13A、13B、13C泊位工程
162 福州港松下港区山前作业区17#泊位工程
163 厦门港古雷港区古雷作业区北1#、2#泊位工程
164 泉州围头湾港区石井作业区16~19#码头
165 泉州石湖作业区5#、6#泊位工程
166 湄洲湾港肖厝港区鲤鱼尾作业区4号泊位工程及仓储项目
167 泉州港围头湾港区石井作业区11号、12号泊位工程
168 湄洲湾航道四期工程-南岸航道工程
169 湄洲湾港秀屿港区石门澳作业区6号、9号、11号泊位工程
170 莆田兴化港区涵江作业区1~3号泊位及兴化港区进港航道一期工程
171 南平港延平新城港区ppp项目
172 福州港三都澳港区漳湾作业区18~20号泊位工程
173 福州港三都澳港区漳湾作业区21号泊位工程
174 福州港三都澳深水航道二期工程(漳湾航道工程)
175 福州港白马港区坪岗作业区4#、5#泊位工程
176 福州长乐国际机场二期扩建工程
177 厦门翔安新机场
178 泉州晋江国际机场扩能改造工程
179 智慧广电基础配套设施建设项目
180 2022年中国电信福建公司5G建设项目
181 中国电信千兆光网建设
182 龙运汽车站项目
183 高速公路和普通国省道省界服务区项目
184 福州长乐机场综合交通枢纽配套工程
185 泰宁城乡客运综合服务中心建设项目
186 宁德市水陆联运中心工程
(三)能源(37个)
187 霞浦核电基地
188 漳州核电站
189 福清核电站
190 华能霞浦核电基地厂外综合配套工程
191 福建华电可门电厂三期项目
192 神华福建罗源湾储煤发电一体化项目
193 光泽圣农生物质发电厂项目
194 华能古雷热电厂一期工程(北厂区)项目
195 漳浦县赤湖工业园热电联产项目
196 泉惠石化工业区热电联产项目
197 尤溪经济开发区城南工业集中区热电联产项目
198 莆田市石门澳产业园热电联产二期项目
199 宁德周宁抽水蓄能电站
200 永泰抽水蓄能电站
201 厦门抽水蓄能电站
202 福建云霄抽水蓄能电站
203 国家海上风电研究与试验检测基地(国家海上风电检测中心)
204 三峡福建漳浦六鳌海上风电场二期项目
205 莆田平海湾DE区(40万千瓦)项目
206 平潭外海海上风电场项目
207 长乐外海海上风电场C区项目
208 平潭长江澳海上风电场工程项目
209 福建天然气管网二期工程
210 漳州液化天然气(LNG)接收站项目
211 哈纳斯莆田液化天然气(LNG)项目
212 福建北部向南部新增输电通道(福州~厦门)工程
213 110千伏及以下配电网升级改造工程
214 220千伏电网项目
215 闽粤联网工程(福建段)
216 500千伏电网项目
217 漳州LNG联络线及外输管道延伸段项目
218 泉州市西三线天然气高压管网利用工程
219 泉港地下水封洞库(后龙镇区域)
220 泉州GC地下库项目
221 泉港地下水封洞库
222 国网时代福建吉瓦级宁德霞浦储能工程
223 宁德核电厂生产生活附属设施项目
(四)城乡建设与生态环保(234个)
224 福州市轨道交通4号线一期工程
225 福州市轨道交通5号线一期工程
226 福州市轨道交通6号线工程
227 福州市轨道交通2号线东延线一期工程
228 福州市轨道交通6号线东调段工程
229 厦门轨道交通3号线工程
230 厦门轨道交通4号线工程(后溪至翔安机场段)
231 厦门轨道交通6号线(林埭西至华侨大学段)
232 厦门轨道交通3号线南延段工程
233 厦门市轨道交通6号线漳州(角美)延伸段工程
234 福州马尾大桥
235 福州新店外环路西段道路工程
236 福州跃进郭宅及周边旧屋区改造项目配套道路(一期)
237 福泉高速公路拓宽改造工程(B段)
238 福州市城区北向第二通道(园中互通--新店外环)工程
239 福清环城路外延伸线
240 福州三叉街改造项目出让地配套道路工程
241 马尾区港口路下穿及市政基础设施配套工程
242 福州临空经济区文鹤中路及连接线道路工程
243 三江口片区纵二路、纵三路道路工程(含区间桥梁)
244 福州市华林路东延伸段道路工程
245 福州市省拖片区及周边地块旧屋区道路工程
246 福泉高速公路拓宽改造工程(A段)
247 福州绕城高速北出入口周边整治第二通道(厦坊路、万寿路)
248 金山大道提升改造工程
249 闽侯二桥
250 福州工业北路延伸线工程南段(工业路—梅峰路)
251 福州闽侯乌龙江大道(上街段)工程
252 长乐区新福北路(环湖路)道路工程
253 福州二环东南段闭合(林浦路、林浦互通)工程
254 福州市工业路(上浦路-杨桥路)提升改造工程
255 福州临空经济区文松路(仙昙路至鹏程路)道路工程
256 连江县粗芦岛环岛公路二期工程(塘下至粗芦岛二桥连接线路段)
257 福州临空经济区网龙二路及连接线道路工程
258 闽侯南通文山至祥谦兰圃村段道路拓宽改造工程
259 长乐岱岭隧道及连接线工程(一期)
260 长乐区会堂南路(省道203至龙景路)道路工程
261 福清西站站前广场及配套道路工程
262 福清东部新城核心区配套道路工程
263 闽侯县林森大道(二期)道路工程
264 228国道临空经济区道路景观提升改造工程
265 闽侯县上街侯官大道
266 闽侯二桥(南互通)工程
267 厦门马銮湾道路工程
268 湖里区东部片区市政道路工程项目
269 海沧疏港通道工程
270 溪东路(翔安南路至机场快速路段)(原翔安滨海东路)工程
271 厦门环东海域滨海旅游浪漫线三期工程(琼头段及下后滨-会展段道路)
272 厦门滨海东大道(翔安东路—莲河段)
273 厦门体育会展新城市政配套道路
274 厦门东部会展新城滨海东大道(翔安南路-翔安隧道段)改造工程
275 同安进出岛通道同安端先导工程(同集路-滨海西大道段)
276 厦门邮轮母港片区市政配套道路一期工程
277 厦门芦澳路(马青路-翁角路段)工程
278 沈海高速公路厦门段马銮湾片区(前场二路)出入口及连接通道工程
279 厦门翔安西路(海翔大道-翔安南路段)道路工程
280 厦门东坪山健康步道(东山水库-环岛路段)景观提升工程
281 厦门新机场蔡厝片区城场路(翔安东路至溪东路)
282 海翔大道(香山-鸿渐山段)二期工程项目
283 厦门新机场莲河片区沙美路(翔安南路—滨海旅游路段)工程
284 漳州市圆山大道道路工程(含扶贫“双百”工程G319线象镇互通至靖城草前圆山大道段)
285 龙海市锦江大道(三期)C、D段(含扶贫“双百”工程G228海澄普贤至浮宫霞威段锦江大道三期工程)
286 漳州金峰大桥北连接线工程
287 龙海市浮南大道(二期)道路工程
288 泉州台商投资区海山大道建设工程
289 泉州城东至北峰快速通道及两侧片区棚户区(石结构房)改造项目
290 泉州台商投资区海湾大道(海江大道-海玉路、海灵大道-惠安)工程
291 泉州市二重环湾快速路(晋江段)新建工程一期工程
292 泉州台商投资区海城大道(原第四纵路)工程
293 晋江市东部快速通道一期工程
294 泉州台商投资区泉东大道(杏秀路-南北大道、杏秀路-海玉路)市政工程
295 泉州台商投资区东西大道延伸段工程
296 晋江南高速出口连接线延伸段工程
297 南安市石井镇科院北路二期工程
298 南安市石井镇通海路工程(二期)
299 南安武荣大桥
300 洛江西环路朋虹街-经九路段市政道路工程
301 莆田市木兰大道三期建设工程
302 莆田火车站南北广场东西两侧地下通道涉铁预埋工程
303 莆炎高速萩芦出口至兴化湾涵江港作业区进港道路(南环路至芳山互通段)工程
304 木兰大道仙游段大济溪口至度尾石牌兜段道路工程
305 武夷新区闽越大道北延段道路工程
306 南福路快速通道工程(一期)
307 政和县南庄洋市政工程建设项目
308 政和县松源洋片区综合管廊及周边配套基础设施建设项目
309 南平市闽江大桥北桥头至316国道连接线工程
310 武夷新区金融CBD周边市政路网及配套工程项目
311 武夷新区南林片区滨江西路道路及景观工程(建安大桥至林后大桥段)
312 建阳区双龙桥建设工程
313 龙岩大道四期及地下综合管廊工程
314 宁德市连城路(疏港路至学院路段)道路工程
315 宁德市东侨路(天山路至天德路段)道路工程
316 宁德市漳湾大道工程
317 福州闽调龙高支线改扩建项目
318 闽侯东南汽车城自来水厂项目
319 闽侯县竹岐乡鸿尾乡供水工程
320 厦门新机场北部片区排水除涝工程
321 龙海市自来水厂管网及配套设施工程
322 漳州市金峰水厂扩建工程(一期)
323 云霄县第二自来水厂建设工程
324 漳州市东墩污水处理厂配套污水主干管工程
325 石狮水头排涝枢纽工程
326 南安市官桥镇第二自来水厂
327 莆田市第二水厂迁建工程
328 宁德市第三水厂三期扩建项目
329 平潭北部自来水厂工程
330 平潭自来水厂(二期)工程
331 全省农村生活污水提升治理项目
332 思明区筼筜湖南北片区污水“两高”建设工程
333 集美区正本清源项目
334 同安工业集中区正本清源工程
335 厦门前场污水处理厂一期工程
336 翔安区市政排水管网正本清源改造项目
337 厦门下潭尾污水处理厂工程
338 厦门洪塘污水处理厂一期工程
339 云霄县中心城区污水治理提质增效工程
340 漳州台商投资区角美城市污水处理厂二期扩建工程
341 南靖县农村污水处理设施建设工程项目
342 东山县城乡污水收集系统工程(二期)及配套工程项目
343 东山城乡污水设施和收集管网项目
344 九龙江西溪(高新片)流域水环境综合整治工程
345 南安市沿海片区污水处理厂尾水深海排放工程
346 沙县水南东片区污水处理厂及城区污水管网建设项目
347 莆田市湄洲湾北岸经济开发区城镇污水综合改造项目
348 政和县城乡污水设施一体化建设项目
349 光泽县和顺工业园污水处理项目
350 漳平市农村生活污水收集与处理工程(一期)项目
351 宁德市蕉城、东侨片区污水提质增效工程
352 霞浦县污水厂三期及配套设施建设项目
353 寿宁县污水处理厂配套设施工程项目
354 古田县乡镇排水工程
355 福清市垃圾无害化处理及综合利用项目
356 厦门东部垃圾焚烧发电厂三期项目
357 永春县生活垃圾焚烧发电项目
358 永安市生活垃圾无害化处理工程
359 邵武绿益新危险废物处置及综合利用项目二期技改、扩建工程
360 邵武市生活垃圾焚烧发电项目
361 上杭生活垃圾焚烧发电项目
362 武平县生活垃圾焚烧发电项目
363 大田广建环保科技矿业与工业固体废物资源化再利用项目
364 福州市义序河整治工程
365 南安市“两溪一湾”安全生态水系综合整治工程
366 莆田市涵江区水环境综合治理一期工程
367 东山变进出线地下综合管廊工程
368 莆田北岸两岸智能医疗产业园市政配套及综合管廊项目一期
369 平潭综合实验区存量管廊升级改造及维护工程
370 闽清梅溪新区基础设施建设项目
371 福州滨海新城CBD核心区输配环区域工程地下空间项目
372 闽清县南山片区改造项目
373 滨海新城滨江滨海路景观提升改造与防护林(海螺塔)工程
374 福州北站南广场综合改造工程中间及东侧地块(含地下停车场)项目
375 连江县贵安旅游区路网工程项目
376 福州市红庙岭循环经济生态产业园区基础配套设施和综合管理服务中心建设项目
377 厦门大小嶝造地工程陆域形成及地基处理工程项目
378 厦门阳塘安居小区工程
379 厦门何厝岭兜片区综合配套工程项目
380 厦门会展嘉园
381 翔安区南部新城片区综合配套工程项目
382 厦门新浦嘉园安置房
383 厦门珩边居住区保障性安居工程
384 保障性租赁住房(厦门国际健康驿站)
385 厦门美峰花园安置房
386 厦门马銮湾保障房地铁社区二期工程
387 厦门保障性住房龙泉公寓
388 厦门体育公园片区高林安置型商品房二期工程
389 厦门保障性住房洪茂居住区一期工程
390 厦门机场片区大嶝岛西侧护岸及环嶝路工程
391 厦门钟宅南苑安置房
392 马銮湾新城集美蔡林安置房
393 福厦客专(同安段)龙西安置房
394 福厦客专(同安段)西湖安置房一期工程
395 马銮湾新城南岸中心绿轴公园及配套项目(南段)
396 筼筜湖第二排涝泵站及西堤闸工程
397 漳浦海岸新城及配套项目
398 漳州西湖生态园启动区一期项目
399 芗城区金安片区基础设施项目(一期)
400 漳州金峰经济开发区金宝园区污水处理厂及配套市政基础设施建设工程
401 云霄县下港片区棚户区改造建设项目
402 芗城区金安片区棚户区改造项目
403 漳浦鹿溪南岸片区一期项目及配套工程
404 龙海经济开发区园区建设工程(一期)
405 东山县矿泉湖生态修复及文化旅游配套项目
406 漳州高新区圆山新城诗墩棚户区改造项目
407 芗城益民花园安居房二期项目
408 云霄县莆美镇莆下村村民安置房建设项目
409 东山县西埔、铜陵市场老旧小区改造项目
410 漳浦县赤湖一般固废填埋场及连接线道路工程
411 泉州西华洋片区改造项目
412 鲤城繁荣片区棚户区改造项目
413 泉州台商投资区白沙片区棚户区改造项目(一期)
414 泉州台商投资区白沙片区棚户区改造项目(二期)
415 南安海峡科技生态城项目
416 安溪县解放路西片区改造项目
417 惠安惠泉片区改造建设工程
418 泉州台商投资区新泉州东站站前广场及市政配套工程
419 厦门翔安新机场南安石料配套工程
420 泉港高铁站前广场及配套工程
421 兴泉铁路南安北站综合配套建设工程
422 三明徐碧“城中村”棚户区改造项目
423 三明生态新城人才房配套建设项目(二期)
424 将乐县原纤维板厂地块棚户区改造项目
425 永安新型节能减排及环保提升工程
426 莆田市木兰溪南岸乡村振兴和生态修复工程
427 莆田市秀屿区高铁南片区工程
428 莆田市绶溪片区棚改项目
429 莆田市城厢区沟头片区城市更新建设项目
430 城厢区龙德井片区危旧房改造项目
431 莆田市绶溪公园•状元红共享农业公园
432 秀屿区高铁片区刘厝棚户区改造
433 泗华郊野公园项目
434 仙游鲤北万福61号地块安置区项目
435 莆田市秀屿区四新棚户区改造项目
436 莆田市秀屿区高铁南片区杨林棚户区改造项目
437 建瓯市下水南片区棚户区改造SN-B-(14-15)地块保障房建设项目
438 松溪县武装部至财富天下棚户区改造项目
439 武夷山市水美幸福湾项目
440 武夷山市综合农场危旧房棚户区改造项目
441 光泽县水美城市(一期)建设项目
442 顺昌县龙湖湾城市客厅项目
443 武夷山市环武夷山国家公园生态保护修复项目
444 延平区老旧小区改造配套基础设施建设项目
445 邵武市水美城市建设项目(一期)
446 南平市建阳区童游老旧小区改造配套设施建设工程
447 南平市(邵武)危险化学品应急救援中心建设项目
448 龙岩市华龙社区改造项目
449 武平革命老区城乡融合发展示范区建设项目
450 龙岩大道南段二期及安置房工程
451 龙岩大洋片区综合改造项目
452 龙岩曹溪浮蔡片区棚户区改造
453 龙岩市红炭山安置小区项目
454 龙岩浮蔡安置小区建设项目
455 上杭北站交通综合枢纽项目
456 福宁湾滨海新城及基础设施项目
457 宁德北部新区产业园配套服务中心
……
官网下载链接:
3
江苏
2022年江苏省确定重点项目247个,年度投资5590亿元,其中:
基础设施项目28个,年度投资2162亿元;产业项目166个,年度投资2015亿元;创新载体项目6个,年度投资31亿元;民生保障项目10个,年度投资1306亿元;生态环保项目10个,年度投资75亿元。
广东筑融企业服务有限公司一 基础设施(28个)
(一) 水利(5个)
1 洪泽湖周边滞洪区建设工程
2 新洋港闸下移工程
3 淮河入海水道二期工程
4 吴淞江(江苏段)整治工程
5 江苏省淮河流域重点平原洼地近期治理工程(二) 交通(16个)
1 骨干高速公路
(1) 北京至上海国家高速公路江苏省新沂至淮安段改扩建工程
(2) 北京至上海国家高速公路江苏省淮安至江都段改扩建工程
(3) 沪陕高速公路江苏省平潮至广陵段扩建工程
(4) 盐城至洛阳国家高速公路江苏省宿城至泗洪段
(5) 长深高速公路连云港至淮安段扩建工程
(6) 苏州至台州高速公路七都至桃源段
(7) 连云港至宿迁高速公路沭阳至宿豫段
(8) 阜宁至溧阳高速公路建湖至兴化段
(9) 洋口港至南通高速公路洋口港至如东城区段
(10) 徐州至明光高速公路贾汪至睢宁段(徐州东部绕越高速公路)
(11) 滨海至淮安高速公路盐城段
(12) 连云港至宿迁高速公路徐圩至灌云段(二期工程东段)
(13) 南京至盐城高速公路(先导段)
(14) 仪征至禄口机场高速公路沪陕高速至长江北大堤段
2 过江通道工程
(1) 建宁西路过江通道工程
(2) 仙新路过江通道工程
(3) 和燕路过江通道工程(南段)
(4) 常泰长江大桥
(5) 龙潭长江大桥
(6) 江阴靖江长江隧道
(7) 张靖皋长江大桥
(8) 常泰长江大桥南北公路接线工程
3 国省干线公路
4 南沿江城际铁路
5 宁淮铁路
6 沪苏湖铁路
7 北沿江高铁
8 通苏嘉甬铁路
9 盐泰锡常宜铁路
10 宁芜铁路扩能改造工程
11 苏锡常城际铁路太仓先导段
12 铁路专(支)线
13 港口扩容提升工程
(1) 连云港港扩容提升工程
(2) 南通港扩容提升工程
(3) 苏州港太仓港区华能煤炭码头二期工程
(4) 镇江港大港港区码头及河港池改扩建工程
(5) 泰州港核心港区港口能级提升工程
(6) 江苏省煤炭物流靖江基地二期工程
(7) 宿迁运河港扩容提升工程
(8) 盐城港扩容提升工程
14 干线航道整治提升工程
(1) 通扬线高邮段航道整治工程
(2) 京杭运河施桥船闸至长江口门段航道整治工程
(3) 丹金溧漕河丹阳段航道整治工程
(4) 苏申内港线瓜泾口至青阳港段航道整治工程
(5) 苏申外港线航道整治工程
(6) 申张线青阳港段航道整治工程
(7) 魏村枢纽扩容改建工程
(8) 宿连航道(京杭运河至盐河段)整治工程一期工程军屯河枢纽和沭新河南船闸工程
(9) 宿连航道(京杭运河至盐河段)整治工程一期工程航道工程
(10) 长湖申线(江苏段)航道整治工程
(11) 芜申线溧阳城区段航道整治工程
(12) 京杭运河江苏段绿色现代航运综合整治工程(江北段)
(13) 京杭运河江苏段绿色现代航运综合整治工程(江南段)
(14) 通扬线通吕运河段航道整治工程
15 机场扩建工程
(1) 南京禄口国际机场T1航站楼南指廊改扩建工程
(2) 苏南硕放国际机场二期改扩建工程
(3) 扬州泰州国际机场二期扩建工程
(4) 淮安涟水国际机场三期改扩建工程
(5) 南洋国际机场T1航站楼改造及飞行区等级提升工程
16 城市轨道交通工程
(1) 南京都市圈轨道交通工程
(2) 无锡轨道交通工程
(3) 苏州轨道交通工程
(4) 徐州轨道交通工程
(5) 南通轨道交通工程(三) 新型信息通信(2个)
1 无线江苏年度工程
2 宽带江苏年度工程及算力中心(四) 能源(5个)
1 电网扩容工程
2 连云港田湾核电站扩建
3 淮安苏盐井神盐腔储能综合循环利用工程
4 连云港中核滩涂光伏电站
5 沿海LNG接收站及管道
(1) 江苏液化天然气储运调峰工程
(2) 江苏国信如东液化天然气接收站工程
(3) 江苏沿海输气管道如东-常熟-太仓管线工程
(4) 江苏沿海输气管道启东-海门支线段
(5) 江苏沿海输气管道淮安-建湖-盐城段工程
(6) 中海油滨海LNG接收站
(7) 协鑫汇东如东LNG接收站
(8) 华电赣榆LNG接收站二 重大产业(166个)
(一) 战略性新兴产业(110个)
I 新一代信息技术(26个)
1 南京台积电12吋晶圆厂与设计服务中心(一期)扩产及新建生产线
2 南京中兴通讯服务器和存储产品研发生产中心
3 苏州华星光电高端液晶显示
4 苏州京隆高速系统级芯片测试技术高端化改造升级
5 昆山友达光电第六代低温多晶硅液晶面板扩产
6 南京华天存储及射频类集成电路封测产业化
7 无锡闻泰智能终端及模组
8 无锡深南电路高阶倒装芯片用IC载板产品制造
9 南通苏釧柔性折叠屏玻璃基板
10 如皋霖鼎超精密纳米光学器件
11 常州瑞声沉浸式超薄低音扬声器
12 徐州爱谱生5G高频新型柔性半导体元器件
13 盐城东山IC载板
14 丹阳恒美光电偏光片生产
15 盐城博敏高密度互连印制电路板
16 高邮传艺科技5G高精密集成线路板
17 泰州蓝思精密消费电子部件
18 淮安庆鼎高密度印刷线路板
19 邳州海富电子功能性电子材料
20 扬州领益精密零部件
21 立讯精密制造
(1) 盐城立铠精密电子结构件及智能制造
(2) 昆山立臻科技智能终端
22 徐州华兴激光半导体光电芯片
23 盐城人民电器光电偏光片及显示模组
24 无锡华创先锋半导体装备
25 南京芯长征科技总部及研发生产基地
26 南京鸣啸轨道交通信息集成系统研发制造
II 高端装备(17个)
1 苏州迈为异质结太阳能电池片设备整线
2 先导半导体装备及材料
(1) 无锡先导半导体装备及材料
(2) 徐州先导半导体设备制造
3 长盈精密智能制造
(1) 常州长盈精密设备组件智能制造
(2) 盐城长盈超精密连接器
4 张家港大族激光装备
5 苏州吉太航空机载系统
6 江阴恒润风电轴承齿轮
7 海安兴华纳米纤维平衡补偿链
8 海安天楹再生资源分选与利用智能生产线
9 南通威派格智慧水务系统
10 海门通光海底电缆
11 常熟亨通海洋电缆
12 常州恒立高性能电动缸及核心零部件
13 无锡威伊艾姆高端电机
14 中航航空装备及材料
(1) 无锡中航重机航空部件
(2) 南京航空工业宏光空降空投装备
(3) 海门中国航天装备新型钛合金材料
15 徐州玖华智能湿化学装备
16 苏州天准科技工业视觉装备
17 苏州星河动力液体燃料商用火箭
III 新材料(16个)
1 南京芯爱集成电路封装用高端基板一期
2 南京盛鑫大尺寸硅外延材料产业化
3 常州中简高性能碳纤维及制品
4 宜兴先科新一代电子信息材料
5 常州泛亚氢燃料电池质子交换膜
6 吴江恒力新材料
7 太仓迪科力新材料
8 江阴佩尔生物医用镍钛合金材料与器件
9 南通海星新一代高性能铝电极箔
10 海安东材高性能聚酯基膜
11 连云港联瑞球形粉体材料
12 中建材高性能新材料及制品
(1) 宿迁中材高性能纤维膜
(2) 南京中材锂离子电池隔膜
(3) 连云港中复神鹰高性能碳纤维
(4) 连云港中复连众8兆瓦以上海上风电叶片
13 泗洪斯迪克高性能功能膜材料
14 扬州惠通生物基新材料
15 宿迁双星功能性聚酯膜
16 沭阳科泽电子级光学膜
IV 生物技术和新医yao(24个)
1 南京中科超精放疗治疗设备
2 苏州创胜生物创新yao
3 江阴风和医疗微创高端医疗耗材及机器人
4 无锡yao明生物制yao研发生产
5 无锡健适高端医疗器械研发和生产
6 南通晟斯生物制yao
7 海门澳斯康生物制品
8 丹阳国yao医疗康复器械
9 常州联影高端医学影像设备及核心部件
10 徐州思路迪抗肿瘤创新yao
11 徐州复星生物制剂及高端医疗器械
12 扬州礼邦肾脏疾病领域新yao研发生产
13 泰州金迪克疫苗研发生产
14 泰州中慧元通新型流感疫苗
15 泰州扬子江中西yao研发生产
16 泰州泰康生物抗体yao物
17 泰州赛德力医yao离心机
18 丹阳金宇生物医yao研发生产
19 丹阳鱼跃医用雾化器及制氧机
20 镇江英科智能康复器械
21 镇江蓬勃生物抗体yao及基因细胞治疗yao物
22 无锡迪哲中国区研发生产总部及全球生物医yao创新孵化中心
23 苏州微康生物益生菌
24 镇江双峰格雷斯海姆疫苗玻璃瓶
V 新能源(13个)
1 张家港国富氢能装备
2 无锡德力佳风电高端装备
3 通州沃太新能源储能系统
4 仪征派能科技锂离子电池及储能系统
5 盐城明阳智能风电装备
6 盐城上海电气海上风电装备
7 宿迁天合光能光伏电池
8 连云港爱康光伏组件
9 徐州中清光伏电池
10 徐州中利光伏电池片、电池组件及光伏配套产品
11 常州南瑞继保博瑞电力构网型储能系统
12 如皋森松锂电新材料成套设备
13 无锡力神动力电池研发总部及生产基地
VI 新能源汽车和智能汽车(14个)
1 海门当升正极材料
2 南通星源材质高性能锂离子电池隔膜
3 恩捷电池隔膜及设备
(1) 常州恩捷锂电池隔膜
(2) 吴江捷力锂电池隔膜
(3) 常熟捷胜新能源设备
4 盐城SK动力电池二期
5 常州时代动力及储能锂电池
6 常州中航锂离子动力电池
7 南京国轩锂离子动力电池
8 比亚迪新能源汽车三电系统
(1) 盐城比亚迪动力电池
(2) 常州比亚迪新能源电机电控和智能车联系统
9 蜂巢新能源汽车动力电池及零部件
(1) 盐城蜂巢能源锂离子动力电池
(2) 南京蜂巢能源锂离子动力电池
(3) 常州蜂巢能源总部基地及锂电池
(4) 扬中蜂巢DHT变速器总成及零部件
10 徐州格雷博电驱动总成成套设备
11 常州汇川新能源汽车多合一动力总成系统
12 无锡吉利高性能电驱动
13 泰州三元高倍率锂电研发生产
14 宜兴巨贤聚酰亚胺锂电池隔膜一期(二) 先进制造业(27个)
1 淮安中天钢帘线
2 江阴大明大型装备
3 无锡云内内燃机尾气处理装置
4 启东卫华智能港口机械
5 徐工工程机械智能制造
6 徐州天通智能装备及新材料
7 扬州华建天恒高端传动装备产业化
8 泰州大中技术股份有限公司智能电机
9 丹徒中圣节能装备
10 金湖南高齿风电齿轮箱
11 泰州衡川湿法隔膜
12 南通翊持冷链装备
13 南京天加空气洁净设备
14 通州湾宝色超限装备
15 盛虹化工新材料及差别化纤维
(1) 连云港盛虹化工新材料
(2) 泗阳国望高科差别化纤维
16 连云港卫星石化绿色化学新材料生产基地
17 连云港中化高端精细化工
18 泰州精锻新能源汽车零部件
19 扬州嵘泰铝合金精密压铸件
20 南京龙电华鑫高性能超薄铜箔材料
21 常州璞泰来多功能复合集流体材料及涂层隔膜
22 洪泽台华绿色多功能锦纶新材料
23 如皋斯堪尼*用车
24 仪征亚新科双环汽车零部件
25 南京日立汽车核心零部件
26 淮安百斯特航空食品
27 徐州象屿宝元工程机械及汽车核心零部件(三) 现代服务业(24个)
I 现代物流(6个)
1 苏州夸特纳斯冷链物流
2 常州新运骨干冷链仓储
3 顺丰(常州)智慧物流园
4 溧阳中联金智慧物流基地
5 宿迁京东物流平行总部
6 扬州优合冷链物流
II 休闲旅游(2个)
1 常州东方侏罗纪旅游度假区
2 无锡吴越春秋鸿山奇境
III 文化体育(4个)
1 江苏大运河文化带建设工程
(1) 淮安中国水工科技馆(筹)
(2) 扬州大运河(北护城河)文旅集聚区
(3) 淮安大运河“百里画廊”一期
(4) 扬州明清古城保护暨文旅示范区建设
(5) 苏州桃花坞历史文化片区保护利用二期工程
(6) 无锡惠山古镇文旅综合开发
(7) 常州江南运河“舜山舜水”保护利用
2 连云港园博园
3 沭阳华东花木大世界
4 扬州中体国家竞训中心及户外运动体验基地
IV 商贸服务(4个)
1 徐州淮海国际陆港核心区一期启动工程
2 南京招商局江苏总部
3 南京小米集团华东总部
4 苏州中建国际全球总部
V 科技信息服务(8个)
1 苏州北航天航长鹰可靠性检测
2 中国检验认证集团苏州检验检测基地
3 南京中车数字智能制造应用示范基地
4 张家港新点软件中央研究院
5 常州智云天工大数据及人工智能应用中心
6 常州车联天下数字供应链研发运营中心
7 扬州国家电网新基建研发产业化基地
8 苏州长三角量子计算产业创新中心(四) 现代农业(5个)
1 农村产业融合示范工程
(1) 武进国家农村产业融合发展示范园
(2) 邳州银杏产业融合发展示范园
(3) 海门国家农村产业融合发展示范园
(4) 吴中国家农村产业融合发展示范园
(5) 南京国家现代农业产业科技创新示范园区
2 宝应荷仙莲藕种植及深加工
3 盐城黄沙港国家中心渔港建设
4 泗洪生态渔业产业融合发展示范工程
5 益海嘉里粮油深加工
(1) 淮安益海嘉里粮油深加工
(2) 泰州益海嘉里粮油深加工三 民生保障(10个)
1 高等院校建设工程
(1) 中国科学技术大学苏州高等研究院
(2) 苏州中国中医科学院大学
(3) 南京林业大学溧水校区
(4) 宿迁学院新校区
(5) 南京理工大学紫金学院高淳校区
2 医疗卫生机构提升工程
(1) 瑞金医院太仓分院
(2) 省中医院溧阳分院
(3) 复旦大学附属中山医院长三角(苏州)医院
3 常州国家产教融合试点示范工程
4 中国第二历史档案馆新馆
5 省级消防应急救援实训和综合保障基地
6 全省保障性安居工程
7 全省基础教育巩固提升年度工程
8 昆山亚洲杯专业足球场
9 农村公路提档升级年度工程
10 全省停车便利化年度工程四 生态环保(10个)
1 全省环境基础设施重点能力提升示范工程
2 太湖水环境治理
(1) 太湖上游洮涌片区国家级水环境综合治理与可持续发展试点
(2) 无锡太湖生态清淤工程(二轮二期)
3 泗阳黄河故道生态廊道
4 徐州山水林田湖草综合治理
5 连云港碱业公司老厂区土壤修复生态治理
6 溧阳金峰绿色智能环保提升工程
7 三峡央地合作长江治理太仓地下综合管廊
8 南通长江生态文化建设工程
9 连云港石梁河水库生态修复工程
10 吴中太湖生态岛五 重大创新载体(6个)
1 南京综合性科学中心
2 中国东部(南京)农业科技创新港
3 无锡大型深海装备研发基地
4 常州中国航空工业空气动力研究院南方分院
5 徐州深地科学与工程云龙湖实验室
6 扬州里下河地区农业科学研究所樊川科研基地02
储备项目(27个)
1 沪武高速公路太仓至常州段改扩建工程
2 连云港至宿迁高速公路灌云至沭阳段(二期工程西段)
3 海太过江通道
4 江阴靖江长江隧道南北接线
5 宿连航道(京杭运河至盐河段)航道整治工程二期工程
6 潍坊至宿迁铁路
7 扬镇宁马铁路
8 南通新机场
9 连云港国信抽水蓄能电站
10 张家港海进江LNG接收站
11 南京北站集疏运道路系统工程
12 南京扬子一扬巴轻烃综合利用及新材料
13 南京八五一一所研发总部与电子信息创新基地
14 无锡金硅半导体硅片
15 徐州丹佛斯-徐工工程机械液压件
16 徐州科隆正极材料
17 常州星宇智能视觉及自动驾驶辅助系统
18 苏州健信核磁共振
19 中软国际(苏州)软件开发及集成测试中心
20 南通高德新型电子元器件
21 盐城SK动力电池三期
22 盐城长三角(东台)康养基地启动区(功能型项目,不含房地产等经营性项目)
23 扬州长城汽车整车及零部件
24 宿迁乐凯偏光片光学膜材料
25 常州武进不锈关键特种合金管材
26 南京中电科十四所信息产业研发制造基地
27 丹徒海优威光伏胶膜官网下载链接:
4
山东
2022年山东省重大项目共600个,包括449个实施类项目和151个准备类项目,总投资2.14万亿元。其中重大基础设施项目110个,总投资10500亿元。
1、京沪高铁辅助通道天津至潍坊段项目(线路全长225公里)
2、雄商高铁山东段项目(线路全长269公里)
3、济南至滨州铁路项目(线路全长150.7公里)
4、临沂至滕州公路项目(线路全长141.3公里)
5、高青至商河公路项目(线路全长56.9公里)
6、济广高速公路济南至菏泽段改扩建项目(线路全长154.6公里)
7、京台高速公路齐河至济南段改扩建工程(线路全长24公里)
8、沾化至临淄公路项目(线路全长93.3公里)
9、东营孤北水库改造提升工程(总库容3500万立方米)
10、肥城市大汶河砖舍拦河闸工程(总库容4520万立方米)
11、菏泽市赵王河治理工程(调蓄工程库容988万立方米、年供水量3600万立方米)
12、济南遥墙国际机场二期改扩建工程(总建筑面积315万平方米)
13、济南轨道交通6号线项目(线路全长40.1公里)
14、济南轨道交通8号线一期工程(线路全长22.4公里)
15、新建至济阳区(起步区)有轨电车项目(线路全长35.5公里)
16、济莱高铁车站前广场及配套基础设施项目(总建筑面积27.7万平方米)
17、济南黄河大道一期工程(线路全长16.2公里)
18、中国北方生活消费品(济南)分拨中心项目(总建筑面积21万平方米)
19、山东高速“齐鲁号”欧亚班列(济南)集结中心项目(总建筑面积5.4万平方米)
20、青岛地铁6号线一期工程(线路全长30.5公里)
21、青岛地铁4号线工程(线路全长30.9公里)
22、青岛胶州湾第二海底隧道工程(线路全长14.4公里)
23、青岛市蓝谷至胶东国际机场快速通道工程(胶州段)(线路全长6.7公里)
24、青兰高速公路双埠至河套段改扩建及连接线工程(线路全长15.8公里)
25、青岛国际邮轮母港区启动区地下道路及基础设施项目(总建筑面积31.4万平方米)
26、华能高青唐坊牧光互补光伏发电项目(装机规模300兆瓦)
27、淄博港高青港区花沟作业区一期工程项目(年吞吐量320万吨)
28、淄博市孝妇河生态修复项目(生态修复河道64.7公里)
29、台儿庄源利新能源农牧光互补项目(装机容量200兆瓦)
30、山亭水泉农光互补光伏发电项目(装机容量50兆瓦)
31、枣矿综合物流园一期储配煤项目(煤炭储备能力160万吨)
32、京杭运河枣庄段(马兰大桥以上)二级航道整治工程项目(升级改造航道23.6公里)
33、京杭运河枣庄段(马兰大桥以下)二级航道整治工程项目(升级改造航道14.9公里)
34、枣庄峄城区城乡供水一体化项目(年引水量1277万立方米)
35、东营至青州高速公路改扩建工程项目(线路全长88.4公里)
36、华润财金红光渔业800MW光伏发电项目(装机容量800兆瓦)
37、东营区水系连通及水美乡村河湖水质提升工程(贯通水系17公里、治理河道72公里、改扩建湿地106公顷)
38、山东裕龙石化有限公司裕龙岛炼化一体化项目(一期)配套岛外罐区项目(300万立方米原油、25万立方米成品油油库)
39、中国石化龙口液化天然气(LNG)项目(26.6万立方米LNG泊位1座、22万立方米LNG储罐4座)
40、烟台市福山区整县(市、区)屋顶分布式光伏开发试点项目(460兆瓦屋顶分布式光伏电站)
41、烟台港龙口港区南作业区(1#-3#)通用泊位、(6#-7#)液体化工泊位、(10#-11#)液化品及油品泊位工程(10万吨级通用泊位1个、4万吨级通用泊位2个、5万吨级液体化工泊位3个、10万吨级油品泊位1个)
42、烟台港西港区原油码头二期配套罐区工程(总库容102万立方米)
43、烟台内夹河水环境提升项目(改造河道16公里)
44、潍坊市滨海风光储智慧能源示范基地一期300MW光伏发电项目(年发电量4亿千瓦时)
45、山发龙城静脉产业园污泥资源化处置项目(总建筑面积1.8万平方米)
46、山东国惠鲁银150MW光伏发电项目(年发电1.9亿千瓦时)
47、济宁港主城港区龙拱河作业区4#-10#泊位工程(2000吨级泊位7个)
48、济宁市引黄西线工程(线路全长163.1公里)
49、兖州煤业股份有限公司济三泗河口港储配煤基地(煤炭储备能力50万吨)
50、济宁高新区接庄污水处理厂改扩建及管网配套工程(总建筑面积1000平方米,管网长度21.4公里)
51、兖矿东平陆港有限公司铁路专用线工程项目(线路全长4.8公里)
52、泰安至东平高速公路建设项目(线路全长41.5公里)
53、山东泰安二期抽水蓄能电站(年发电量18亿千瓦时)
54、鲁西煤炭储配基地项目(煤炭储备能力120万吨)
55、肥矿(泰惠)储配煤基地一期项目(煤炭储备能力70万吨)
56、华电肥城采煤沉陷区老城智慧农业+200MW光伏示范项目(年发电量3.2亿千瓦时)
57、兖矿泰安港公铁水联运物流园码头工程(总建筑面积13.4万平方米)
58、泰安芝田河生态保护修复工程(河道修复16.3公里)
59、山东国核示范电站500kV送出工程(威海段)(线路全长182.4公里)
60、威海南海新区供水管网改造工程(供水管网全长196公里)
61、新建日照岚山疏港铁路工程(线路全长44.2公里)
62、日照市改建铁路坪岚铁路扩能改造工程(碑廓至岚山港段)(线路全长33公里)
63、日照综合客运站配套工程PPP项目(总建筑面积39.4万平方米)
64、华能(五莲)新能源有限公司200MW光伏项目(装机容量200兆瓦)
65、五莲县宝阳新能源100MW农光互补项目(装机容量100兆瓦)
66、五莲县涵阳新能源100MW农光互补项目(装机容量100兆瓦)
67、日照经济技术开发区水环境治理项目(之一污水处理厂改扩建工程)(总建筑面积1.3万平方米)
68、沭河(莒县段)综合治理提升改造项目(河道治理119公里)
69、莒县城乡供水一体化项目二期工程(供水规模15万立方米/天)
70、聊泰铁路黄河公铁桥及公路接线工程(线路全长13.5公里)
71、聊城市大外环路项目(线路全长121.1公里)
72、莘县徐庄镇农光互补光伏电站项目(装机容量200兆瓦)
73、泓泰300MW畜光互补光伏发电项目(装机容量300兆瓦)
74、财金国家能源城区供热主管网及配套项目(建设热力管道170.9公里)
75、济南至高青高速公路(滨州段)(线路全长23.9公里)
76、G228丹东线滨州段工程项目埕口(鲁冀界)至套尔河港区段工程(线路全长33.1公里)
77、邹平工业园50MW屋顶分布式光伏发电项目(装机容量50兆瓦)
78、滨城区滨源水库供水工程(库容980万立方米)
79、邹平市城市供水一体化工程(改扩建供水管道406公里)
80、山东鲁北高新技术开发区海水淡化工程二期(总建设面积3.5万平方米)
81、单县张集采煤塌陷区综合治理项目(光伏发电装机容量400兆瓦,良种繁育1000亩)
82、2022年全省城镇燃气管道老化更新改造、新建燃气管道工程(更新改造老化管道450.2公里,新建燃气管道5100公里)
83、山东红日康仁堂yao业有限公司中yao配方颗粒智能制造项目(年产配方颗粒3200吨、饮片3500吨)
84、济南易通路达新材料有限公司易通城建绿色建材研产基地(总建筑面积36万平方米)
85、济南玛钢钢管制造有限公司年产20万吨智能化高端流体管道工厂建设项目(年产高钢级螺旋焊管20万吨、生产设备1200台〔套〕)
86、山东太古飞机维修新厂区项目(总建筑面积16.9万平方米)
87、浙江豪情汽车制造有限公司济南吉利智慧新能源整车项目(建设年产10万辆纯电动乘用车生产线1条)
88、济南森峰激光科技股份有限公司年产30000台激光装备项目(年产激光装备3万台)
89、青岛海尔空调电子有限公司海尔胶州中央空调制造项目(年产多联机、热泵空调、中央空调300万台〔套〕)
90、三菱重工海尔(青岛)空调机有限公司三菱重工海尔空调机项目(三期)(年产中央空调100万台)
91、青岛上合航天科技有限公司“一带一路”低轨卫星互联网项目(建设72颗卫星组成的覆盖全球的低轨物联网星座)
92、金能化学(青岛)有限公司金能2×45万吨/年高性能聚丙烯项目(新建产能45万吨/年高性能聚丙烯装置2套)
93、青岛澳柯玛云联信息技术有限公司西海岸新区电子信息产业园(总建筑面积34.5万平方米)
94、青岛中和日盛食品有限公司功能性健康食品加工项目(年加工肉制品、海鲜及蔬菜2500吨)
95、国信中船(青岛)海洋科技有限公司第二代“国信2号”“国信3号”10万吨级智慧渔业大型养殖工船项目(年产名贵经济鱼类3200吨)
96、青岛赛捷航空科技有限公司赛捷航空设备制造项目(年产SJ30系列喷气式公务机25架)
97、新焦点汽车技术控股有限公司新焦点汽车电子制造生产基地项目(年产车辆逆变器、多功能移动电源等1000万件)
98、中钢产业发展(青岛)有限公司水性漆及配套树脂和涂层材料项目(年产水性漆及配套树脂和涂层材料30万吨)
99、曙光数据基础设施创新技术(北京)股份有限公司曙光节能液冷产业创新基地项目(年产液冷制冷装备及配套产品1万台〔套〕)
100、北京华盛荣实业有限公司轨道交通关键装备产业园项目(总建筑面积39万平方米)
101、青岛青威光电科技有限公司青岛正威偏光片产业园项目(年产偏光片3600万平方米)
102、台励福机器设备(青岛)有限公司丰田叉车制造项目(年产电动叉车6000台、仓储小电车5400台、内燃叉车18700台)
103、淄博齐翔腾达化工股份有限公司30万吨/年*项目(年产*30万吨、双氧水20.5万吨)
104、智洋创新科技股份有限公司人工智能运维管理设备产业化项目(年产人工智能运维管理设备系列产品60万台〔套〕)
105、淄博农发凯盛智慧农业发展有限公司淄博智慧农业项目(年产蔬菜水果2.4万吨)
106、电科北方数字科技(山东)有限公司高性能陶瓷静电吸盘项目(年产高性能陶瓷静电吸盘1万个)
107、新希望六和(淄博)农业科技发展有限公司生猪产业化项目(年出栏生猪20万头)
108、沂源英科医疗防护用品有限公司年产100亿只PE手套以及10亿只口罩项目(年产PE手套100亿只、口罩10亿只)
109、淄博天鹅湖旅游开发有限公司天鹅湖罗曼园项目(总建筑面积4.7万平方米)
110、山东煜辉电子科技有限责任公司5G陶瓷滤波器及天线项目(年产5G陶瓷滤波器1亿只)
111、淄博淄威新材料科技有限公司正威华誉清洁能源装备智造产业园项目(年产空气源热泵15500台、水地源热泵等1000台)
112、淄博临淄齐都机器人科技(集团)有限公司工业机器人产业基地(一期年产工业机器人2万台,二期年产伺服电机、减速机10万台)
113、爱德曼(淄博)氢能科技有限公司爱德曼氢能源产业园区(年产氢燃料电池发动机核心零部件及系统5万台〔套〕)
114、淄博鹏达环保科技有限公司12万吨/年(智能)新型环保功能材料循环再生与资源化循环利用项目(年产新型环保功能材料12万吨)
115、康博生物科技(淄博)有限公司胶原蛋白肠衣项目(年产胶原蛋白肠衣系列产品12亿米)
116、山东中材汽车复合材料有限公司复合材料产业园项目(年产复合材料结构件500万件〔套〕)
117、爱拉森医用品有限公司高档非织造布、婴儿纸尿裤及婴儿拉拉裤、医用品生产项目(年产高档非织造布8万吨、婴儿纸尿裤及拉拉裤60亿片、医用口罩4亿只、医用护垫1.6亿片)
118、微纳中科(滕州)新材料科技有限公司纳米新材料成果转化及装备研发中心项目(年产纳米、微米生产装备50台〔套〕,年产纳米、微米粉体材料等2000吨)
119、山东金精智能制造有限公司智能数控机床及齿轮箱生产项目(年产台立式加工中心齿轮箱5000台、智能数控机床1200台)
120、山东精工能源科技有限公司高性能超级电容器研发及产业化项目(年产扣式超级电容器1亿支、高性能干法极片100万平方米、高性能圆柱超级电容器1亿支)
121、山东芯恒基实业有限公司芯恒基电子信息产业园项目(年封装测试存储芯片和光芯片1.5亿颗)
122、山东泉兴银桥光电缆科技发展有限公司智光产业园项目三期(年产低压特种电缆产品2万公里、光纤拉丝产品1200万芯公里)
123、枣庄国众运达智能制造科技有限公司高强钢轻量化车轮智能制造项目(年产高强钢轻量化车轮100万只)
124、山东三维重工有限公司国际高端装备制造产业园项目(年产太阳能发电跟踪系统1万套、绿色建筑材料及非标装备10万吨)
125、山东钥熠材料科技有限公司OLED发光材料生产基地项目(年产OLED发光材料30吨)
126、山东富利森环保科技有限公司一般固废节能降碳综合利用项目(年综合利用一般固废200万吨、生产绿色新型建材80万立方米)
127、枣庄市瑞隆机械制造有限公司环保型成套装备智能制造技术改造项目(年产环保型成套装备300台)
128、山东鹏耀智佳精密工业有限公司智佳智能终端产业园项目(年加工贴片产品1.7亿套、注塑产品5000万套)
129、东汇产业园管理有限公司海上风电装备制造产业基地(年产风电整机400台〔套〕)
130、山东国瓷功能材料股份有限公司年产15000吨车规级MLCC用电子陶瓷材料产业化项目(年产车规级MLCC粉体材料1.5万吨)
131、山东国瓷康立泰新材料科技有限公司年产5万吨陶瓷墨水项目(年产陶瓷墨水5万吨)
132、山东银凯电子科技发展有限公司新材料研发及产业化基地项目(年产新能源高性能电子铜箔5000吨、轨道交通和清洁能源用高端电磁线3万吨)
133、三福(东营)新材料技术有限公司三元催化衬垫项目(年产三元催化衬垫1000吨)
134、东营威联化学有限公司250万吨/年精对苯二甲酸及配套工程项目(年产精对苯二甲酸250万吨)
135、胜利油田胜机石油装备有限公司胜机自动化智能修井机(车)项目(年产自动化智能作业机200台〔套〕)
136、山东渲和孚瑞特能源科技有限公司油气开发高端装备生产基地项目(总建筑面积15万平方米)
137、东营六户资产运营公司黄河口都市农业文旅综合体项目(铺设供热管线7.5公里、灌溉管网20公里,衬砌水渠30.8公里,硬化生产路27.3公里)
138、山东裕龙石化有限公司裕龙岛炼化一体化项目(一期)(年炼油2000万吨,年产乙烯300万吨、混*300万吨)
139、万华烟台工业园高端精细化学品一体化项目(年产POCHP40万吨、柠檬醛4.8万吨、甲基胺10万吨、TMP5万吨、顺酐20万吨、聚氨酯固化剂3万吨、聚醚多元醇85万吨)
140、万华化学集团股份有限公司年产48万吨双酚A一体化项目(年产*53万吨、*丙酮65万吨、双酚A48万吨)
141、烟台东化新材料有限公司顺酐及特种树脂工程项目(年产顺酐10万吨、多功能特种环氧树脂5000吨、脂环族系列环氧树脂8680吨)
142、山东同邦新材料科技有限责任公司年产30万吨乳酸、20万吨聚乳酸、10万吨聚乳酸纤维生产线项目(年产乳酸30万吨、聚乳酸20万吨、聚乳酸纤维10万吨)
143、烟台艾迪精密机械股份有限公司工程机械用高端液压控制阀建设项目(年产液压控制阀2.5万台)
144、泰海脑机交互智能康复机器人系列产品产业化项目(总建筑面积26万平方米)
145、烟台经海海洋渔业有限公司现代渔业产业园项目(年产鱼苗1500万尾)
146、烟台金正环保科技有限公司水环境产业园项目(年产碟管式膜柱43万支)
147、山东博安生物技术股份有限公司生物创新yao产业化生产线建设项目(年产yao物制剂400万支)
148、烟台派诺生物技术有限公司10亿剂新冠VLP颗粒疫苗生产线建设项目(年产新冠VLP疫苗10亿剂)
149、上汽通用东岳汽车有限公司新一代E2QL入门级豪华CUV多功能车及其变型车项目(年产新一代E2QL入门级豪华CUV多功能车及其变型车6万辆)
150、烟台新能智慧产业园有限公司智慧绿色高端家具板材项目(年产高端家具板材72万立方米)
151、烟台鑫矿服智能装备有限公司智能装备产业园项目(年产矿山用机械产品5000台)
152、烟台莱兴实业有限公司烟台精馏工程产业园项目(年产精馏设备560台〔套〕)
153、烟台生物医yao健康产业发展集团有限公司烟台蓝色yao谷医yao创新应用基地项目(总建筑面积60万平方米)
154、山东友泉新材料有限公司年产30.5万吨低VOCs高分子新材料项目(年产高分子新材料树脂及涂料30.5万吨)
155、歌尔股份有限公司光电产业园四期项目(年产AR产品3000万件)
156、星宇新材料股份有限公司年产40万吨高性能合成胶乳项目和5万吨水基型聚氨酯胶黏剂项目(年产高性能合成胶乳40万吨、水基型聚氨酯胶黏剂5万吨)
157、华丰动力股份有限公司高端装备智能制造基地项目(年产发动机核心零部件缸体、缸盖30万台〔套〕)
158、山东恒基农牧机械有限公司恒基农牧年产600套蛋肉鸡智能化养殖设备项目(年产蛋肉鸡智能化养殖设备600套)
159、山东东普永磁电机有限公司永磁同步电机、永磁伺服电机及智能动力控制系统研发制造项目(年产永磁同步电机100万台、永磁伺服电机100万台、智能动力控制系统80万套)
160、山东埃尔派粉体科技有限公司年产2000台/套锂电新材料智能装备制造项目(年产锂电新材料智能装备2000台〔套〕)
161、山东同成医yao股份有限公司年产16万吨氯系列医yao中间体和高端新材料项目(年产氯系列医yao中间体、高端新材料16万吨)
162、山东矿机华能装备制造有限公司智能输送高端成套装备及运维配套产业基地项目(年产智能输送系统300条、智能控制运维系统10套、结构件15万吨)
163、山东昌泰高分子材料股份有限公司年产10万吨丙*橡胶(H-ACM)新材料项目(年产丙*橡胶10万吨)
164、潍坊街景产业园管理有限公司潍坊街景高端智能制造创新平台项目(年产智能化移动商业设施2.3万台〔套〕)
165、博鼎精工智能科技(山东)有限公司农装智能液压控制系统研发生产项目(年产先进农装智能液压控制系统30万套)
166、山东悍沃农业装备有限公司潍坊国家农综区农机智谷项目(年产高端农机1万台)
167、山东金安钢结构有限公司装配式建筑智能建造项目(年产装配式建筑钢结构构件15万吨)
168、山东万骐生物科技有限公司普鲁兰多糖植物胶囊及爽口片项目(年产普鲁兰多糖植物胶囊70亿粒、爽口片2500万盒)
169、山东欣和盛农业发展有限公司绿色低碳农业全产业链和智慧农产品仓储冷链建设项目(年产果蔬类鲜切食品3万吨、冷冻干燥农产品2万吨、保鲜农产品4.6万吨)
170、天拖铁牛智能装备(山东)有限公司高端智能装备制造项目(年产高端机械零部件10万套、仪器仪表5万套、齿轮3万套、智能变速箱总成+智能动力换挡整机2万台、北斗导航总成5万台)
171、昌乐裕昌农业有限公司白浪河乡村振兴示范区项目(年产瓜果蔬菜1.2万吨,年接待游客30万人次)
172山东栋梁智能机器人有限公司中德栋梁智能机器人产业化项目(年产机器人8000台〔套〕)
173、潍坊弘润新材料有限公司聚酰亚胺产业链项目(一期)(年产*4万吨、均苯四甲酸二酐2万吨、聚酰亚胺薄膜2000吨)
174、潍坊峡山国有资产运营有限公司峡山区医康养产业园项目(总建筑面积36.7万平方米)
175、山东晶导微电子股份有限公司年产1200万片6英寸硅基功率器件芯片建设项目(年产6英寸硅基功率器件芯片1200万片)
176、山东天意机械股份有限公司大宗固体废物循环利用技术及智能化装备研发生产项目(年产智能化挤压墙板生产线200台〔套〕)
177、山东鲁抗医yao股份有限公司关键医yao中间体及生物农yao科技攻关项目(年产医yao中间体〔7-ADCA〕800吨、生物农yao〔多杀菌素〕50吨)
178、山东鲁抗医yao股份有限公司鲁抗国际合作生物疫苗及高端制剂产业化建设项目(年产结核疫苗5000万剂、冻干粉针920万支、雾化吸入剂产品2000万支)
179、山东景力机械有限公司年产2000台装配式建筑智能设备项目(年产装配式建筑智能设备2000台〔套〕)
180、艾坦姆合金(山东)有限公司高端精密金属零件制造项目(年产中温蜡硅溶胶熔模铸造件3600吨、碱酚醛树脂砂铸造件3884吨)
181、山东睿安生物科技有限公司年产12万吨共聚酯系列产品项目(年产共聚酯产品12万吨)
182、山东山矿机械有限公司矿山装备机械设备智能制造项目(年产破碎机550台、球磨机80台、带式输送机22万米、管带机1.8万米、钢结构6500吨、其他产品50台)
183、珞石(山东)智能科技有限公司珞石智能制造项目(年产机械臂1万台〔套〕)
184、中稀天马新材料科技股份有限公司30000吨/年钕铁硼废料回收处理综合利用项目(年回收处理综合利用钕铁硼废料3万吨)
185、凯登制浆设备(中国)有限公司高端造纸装备项目(年产制浆设备2000台〔套〕)
186、山东海蓝农业科技有限公司尼山鹿鸣田园综合体(总建筑面积6.9万平方米)
187、济宁国千智能科技有限公司年产24000例个性化假体3D精准医疗膝关节产品产业化项目(年产个性化假体2.4万例)
188、山东晋工科技有限公司年产2000台凿岩劈裂机等工程机械项目(年产凿岩劈裂机2000台、微挖和叉装机等2600台)
189、山东隆昌塑业有限公司年产30000吨全生物新材料降解薄膜、特种功能薄膜项目(年产功能薄膜10万吨)
190、山东康淮智佳精密工业有限公司智佳智能贴片及电子终端产品生产制造项目(年产智能电子产品主板贴片1600万片、摄像头产品3000万个、投影仪等智能电子成品350万台)
191、山东宁大钢构有限公司钢结构装配式建筑部件及钢箱桥智能制造生产车间项目(年产钢结构装配式建筑部件50万平方米、钢箱桥梁10万吨)
192、山东阜盈食品有限公司大蒜多糖大蒜精油提取生产和新型复合调味品深加工一体化健康食品项目(年产大蒜多糖150吨、大蒜精油10吨、复合调味料5万吨)
193、山东亿泰盛业焊接科技有限公司年产100万台智能焊接设备生产线项目(年产焊割机器人1000台、智能焊接设备99.9万台)
194、山东盛世智佳精密工业有限公司智佳智能AI产业园(年产智能终端产品1000万台)
195、山东立中新能源材料有限公司新能源锂电新材料项目(年产六*锂1.8万吨、双氟磺酰亚胺锂8000吨、氟化盐3.5万吨)
196、山东悦久智能科技有限公司迪佳电子触摸屏及智能家居车联网产品研发生产项目(年产触摸屏产品1000万片)
197、济宁江汇新材料科技有限公司180kt/a工业级双氧水(27.5%)及38kt/a双氧水衍生化学品项目(年产工业级双氧水18万吨〔27.5%〕、食品级双氧水2万吨、电子级双氧水1万吨、DTBP2000吨、TBPB5000吨、TBPO1000吨)
198、梁山民鑫农业开发有限公司梁山县现代农业基础设施建设项目(总建筑面积45万平方米)
199、数字鹰(山东)航空科技有限公司泰安数字鹰航空产业园项目(年产无人机5000台〔套〕)
200、山东中南锦城智能装备制造科技产业园项目(年加工生产装配式整体交付组合体系100万平方米)
201、尤洛卡(山东)矿业科技有限公司矿用智能单轨运输系统数字化工厂建设项目(年产矿用智能单轨运输系统200台〔套〕)
202、泰安市阳雪食品有限公司立华冰鲜冷链项目一期(年屠宰优质黄羽鸡2000万羽)
203 鲁瑞(山东)电力装备股份有限公司鲁瑞电力装备制造项目(年产电力装备1万套)
204、山东恒义轴承科技有限公司汽车轴承智能制造项目(年产轮毂单元轴承600万套)
205、山东海天智能工程有限公司智慧健康产业园项目(年产医疗康复、助老助残机器人2万套)
206、英利集团有限公司高效异质结光伏电池项目(年产高效异质结光伏电池8吉瓦)
207、威海广泰应急救援保障装备生产基地项目(年产各类特种应急保障车辆2000台)
208、山东威高yao业股份有限公司威高医疗制品智能生产基地项目(年产消毒纸巾200万包、原料yao1800吨、片剂5亿片、软胶囊3亿粒)
209、威海临港新材料创新中心有限责任公司碳纤维复合材料生产区项目(总建筑面积16万平方米)
210、威海临港新材料产业发展有限公司高性能工程塑料产业化项目(年产芳香族化合物高性能塑料助剂4000吨)
211、山东明阳新能源科技有限公司高端海洋装备智能制造产业园项目(一期)(年产8~15兆瓦风电整机200台)
212、群力科技(威海)有限公司打印机模组产业、工业服务机器人项目(年产打印机配件1000万套)
213、威海魏桥科技工业园有限公司新型纤维绿色智能一体化改造项目(年产新型纤维1.1万吨)
214、威海台基慧显光电有限公司液晶背光模组(LCM)及显示器整机制造项目(年产显示器整机200万台)
215、威海华展装备科技有限公司电子连接器项目(年产电子连接器5亿件、携行具60万件、防弹板50万套、轻武器配套100万件)
216、威海万丰镁业科技发展有限公司250万件数字轻量化高强镁铝合金机车部件产业化项目(年产数字轻量化高强镁铝合金机车部件250万件)
217、山东威高普瑞医yao包装有限公司预灌封注射器智能化技术升级改造项目(年产预灌封注射器4.5亿支)
218、山东未来机器人有限公司海洋工程智能装备研发与生产项目(年产水下机器人等高端智能装备100台〔套〕)
219、威海盛德重工机械有限公司环保设备项目工程(年产通用风机300台)
220、美茵兹(中国)卫浴有限公司智能高端卫浴项目(年产高端淋浴房26万套)
221、日照城投开元森泊旅游发展有限公司日照开元森泊度假乐园项目(总建筑面积14.4万平方米)
222、日照贝安木业有限公司智能家居产品生产项目(年产高端婴幼儿用品260万套)
223、山东力山特智能科技股份有限公司力山特智能行车及酸再生、环保设备制造项目(年产起重机200台、酸再生设备20台、环保设备50台)
224、阳森供应链管理(日照)有限公司金属制品项目(年钢材加工能力80万吨、年仓储物流吞吐量500万吨、年钢材交易量200万吨)
225、日照兴业汽车配件股份有限公司新建戴姆勒卡车纵梁智能自动化生产线项目(年产戴姆勒车架零部件26万件)
226、日照兴业金属新材料有限公司EPS金属表面处理及剪切中心项目(年产EPS钢卷40万吨、开平板25万吨、纵剪25万吨)
227、山东绿钢环保科技股份有限公司环保除鳞设备生产项目(年产环保除鳞设备10套)
228、山东颐诺医疗科技有限公司颐诺高值医疗器械研发生产基地(年产外科手术医疗器械315万套)
229、日照华远海洋装备有限公司日照黄海中心渔港休闲渔业区建设项目(总建筑面积24.1万平方米)
230、山东礼生医疗科技有限公司中德(礼生)口腔医疗器械研发生产项目(年产义齿90万颗、三类个性化基台产品60万颗)
231、日照华远海洋装备有限公司日照黄海中心渔港整治维护建设项目(总建筑面积6.9万平方米)
232、山东临工年产22000台智慧挖掘机项目(年产挖掘机2.2万台)
233、平邑金石矿业科技有限公司新材料(石材)低碳示范项目(年产高端石材800万平方米)
234、山东戴克新材料有限公司年产80万吨环保树脂及有机醛酸绿色新材料项目(年产环保树脂80万吨、有机醛酸80万吨)
235、山东华星重工机械装备有限公司高端工程机械结构件智能制造项目(年产工程机械结构件1.6万台〔套〕)
236、山东欧柏宜智能家居有限公司临沂西城智能家具制造项目(总建筑面积26万平方米)
237、山东天元精工绿色集成建筑有限公司山东天元精工绿色集成建筑基地项目(年产PSC装配式建筑产品50万平方米)
238、山东中绿资源再生有限公司废弃电器电子产品资源化综合利用项目(年拆解能力1700万台、年深加工处理能力17万吨)
239、临沂佳画电子商务有限公司卡亚洛文创电商产业园项目(年产装饰字画500万幅)
240、山东鲁蓝碧源表面处理有限公司山东华业表面科技生态示范园项目(表面处理能力6128万平方米/天)
241、山东华太新能源电池有限公司年产16亿只高性能无汞环保碱性锌锰电池项目(年产高性能无汞环保碱性电池16亿只)
242、山东郯润食品有限公司年产18万吨深加工肉制品及冷链物流设施建设项目(年深加工肉制品18万吨,冷链物流年储藏运输量10万吨)
243、山东基舜节能建材有限公司纳米隔热新材料项目(年产新型环保纳米隔热材料60万立方米)
244、临沂鲁驰新材料科技有限公司高性能橡胶制品生产项目(年产输送带1.2亿平方米、三角带1000万米、橡胶减震垫1000万米、橡胶减震件100万件、密封件100万件、炭黑6万吨)
245、沂南县国帅园区建设有限公司国帅高端宠物食品强链补链项目(年产宠物食品53万吨、宠物用品5万吨)
246、临沂正新食品有限公司年产30万吨调理品和日产100万瓶气泡水饮料项目(年产速冻调理品30万吨、气泡水3亿瓶)
247、山东鲁盈木业集团有限公司高档木业家居全屋定制一体化项目(年产高端板材18万立方米、智能家具10万套)
248、临沂金水前城文化旅游有限公司金水前城国学文化园项目(总建筑面积17.1万平方米)
249、临沂新科医养健康管理有限公司智慧养老中心项目(总建筑面积40.1万平方米)
250、华工法利莱切焊系统工程有限公司复杂构件大功率激光三维切割高端装备研发与产业化项目(年产高效五轴联动三维激光切割设备200台〔套〕、机器人激光三维切割工作站50台〔套〕)
251、山东锐铃汽车有限公司新能源商用车项目(年产新能源商用车5万辆)
252、郯城县鲁南非物质文化遗产综合区及附属配套项目(总建筑面积18.8万平方米)
253、山东康迪装饰材料有限公司高端家居全产业链示范项目(年产绿色智能家具6万套、实木地板500万平方米、无醛墙板100万平方米)
254、山东化氏科技有限公司临沂市现代渔业产业融合发展示范园(总建筑面积17万平方米)
255、山东恒源石油化工股份有限公司退城入园转型升级项目(年产针状焦11.5万吨、锂电池负极材料2.6万吨、沥青组分21.4万吨、橡胶增塑剂12.5万吨)
256、有研亿金新材料(山东)有限公司集成电路用高纯溅射靶材生产项目(年产高纯溅射靶材5.3万块)
257、宜瑞安(山东)食品配料有限公司年产10万吨变性淀粉项目(年产变性淀粉10万吨)
258、德州亿利新胜科技有限公司夏津县汽车零部件智能制造产业园建设项目(年产进气总成40万套、滚塑产品40万件、冲压类产品40万套、乘用车过滤系统30万套、传感器系统总成120万套)
259、山东源泉盛德新材料科技有限公司铁路装备及新材料应用建设项目(年产自粘式防排水板600万平方米、智能型隧道台车250台〔套〕、铁路隧道用新型橡胶止水带100万米)
260、德州硬创云能产业园开发有限公司海易普方中央空调生态产业园区建设项目(年产中央空调产品主机及其配件400万台〔套〕)
261、山东双一科技股份有限公司年产5万吨精密模具等先进复合材料产品智能制造项目(年产精密模具等先进复合材料5万吨)
262、山东宝乐多生物科技有限公司动物用生物制品及高端兽yao制剂项目(年产转移因子口服液、注射液、卵黄抗体76亿毫升,卵黄抗体粉10万吨,现代中兽yao制剂及新型兽yao4925吨)
263、山东德州军粮食品有限公司应急物资储备及冷链物流保障基地项目(年加工各类产品20万吨以上)
264、联化科技(德州)有限公司精细化工生产项目(年产精细化工产品4.8万吨)
265、北京永邦安信科技有限公司山东永邦安信卫星导航生产项目(年产卫星导航配件100万套)
266、文鼎星锐(乐陵)文化传媒有限公司影视文化旅游开发项目(总建筑面积25万平方米)
267、山东星光首创生物科技有限公司功能糖(醇)及研发应用技术研究院建设项目(年产功能糖22万吨)
268、山东鲁粮集团有限公司鲁粮集团现代粮农产业示范推广项目(储粮30万吨)
269、鲁西化工集团股份有限公司60万吨/年己内酰胺·尼龙6项目(一期)(年产己内酰胺·尼龙6产品30万吨、双氧水产品22.5万吨)
270、鲁西化工集团股份有限公司100万吨/年有机硅项目(一期)(年产有机硅单体产品40万吨、DMC18万吨)
271、鲁西化工集团股份有限公司120万吨/年双酚A项目(一期)(年产双酚A产品60万吨)
272、山东邦弘中创智能装备有限公司矿用智能装备制造及机器人关节活齿减速器项目(年产矿用智能钻探设备2万台〔套〕、机器人活齿减速器8000台〔套〕)
273、冠县汇源农业发展有限公司冠县汇源乡村振兴产业园项目(年产浓缩汁、利乐饮品、瓶装水、灵芝系列饮品43.9万吨,孢子粉1000万袋,孢子油500万瓶,无菌果袋3亿个)
274、临清清源正本生物医yao科技有限公司桑产业化及中yao饮片项目(年产桑黄中yao饮片和功能性食品100吨)
275、聊城森盛农牧有限公司禽肉制品数字智能产业基地建设项目(年加工禽肉制品10万吨)
276 山东聊达化工科技有限公司蒽醌类、氯嘧啶类、氯代碳酸乙烯酯及水处理剂项目(年产蒽醌类、氯嘧啶类、氯代碳酸乙烯酯及水处理剂7万吨)
277、聊城百思特游艇有限公司高端游艇研发制造项目(年产高端游艇40艘)
278、临清市宇捷集团智能智造园项目(年产高端轴承3600万套)
279、冠县华冠资产运营有限公司灵芝高端加工大健康产业集群项目(年产孢子粉600吨、孢子油300吨、灵芝多肽生物酶50吨、灵芝高端食品2000吨、灵芝保健食品800吨)
280、山东晟泓农村开发建设有限公司聊城市中草yao产业融合发展示范园项目(年加工中yao材2.8万吨、特色农产品1万吨)
281、山东中力汽车零部件制造有限公司商用车车桥总成项目(年产商用车车桥总成50万套)
282、山东宝立食品科技有限公司农产品、调味料全产业链建设项目(年加工农产品5万吨、年产调味料9万吨)
283、山东景阳冈文化旅游产业发展集团有限公司阳谷古城文化旅游综合开发建设项目(总建筑面积9.6万平方米)
284、山东景阳冈文化旅游产业发展集团有限公司景阳冈景区综合提升建设项目(总建筑面积76.7万平方米)
285、临清市达瑞机械装备有限公司新能源双节产业园项目(总建筑面积46.3万平方米)
286、渲和新材料(滨州)有限公司新型唂粉环保砂新材料研发、生产、技术推广项目(年产新型唂粉环保砂600万吨)
287、山东瑞阳新能源科技有限公司4万吨/年新能源锂电池材料一体化项目(年产新能源锂电池材料4万吨)
288、山东京博石油化工有限公司5万吨/年高碳α烯烃及配套项目(年产辛烯4.3万吨、己烯0.9万吨)
289、鲁北万润智慧能源科技(山东)有限公司24万吨/年磷酸铁锂联产24万吨/年磷酸铁项目(年产磷酸铁锂24万吨、磷酸铁24万吨)
290、山东日科橡塑科技有限公司年产20万吨ACM及20万吨橡胶胶片项目(年产ACM20万吨、橡胶胶片20万吨)
291、中顺恒辉(滨州)新材料有限公司年产20万吨微纳米级超细阻燃材料项目(年产微纳米级超细阻燃材料20万吨)
292、滨州信泰节能科技有限公司年产15000吨高性能无机保温材料及370万平方米STP真空绝热板项目(年产高性能无机保温材料1.5万吨、STP真空绝热板370万平方米)
293、山东超越电容器有限公司超级电容器产业化项目(年产中容量超级电容器1000万只、大容量超级电容器300万只)
294、山东中泰化学科技有限公司60万吨/年干气综合利用制*及配套项目(年产*60万吨)
295、山东三元生物科技股份有限公司年产70000吨高端生物功能糖项目(年产高端生物功能糖7万吨)
296、山东金牛车业有限公司智慧冷链物流装备智能制造产业园(年产高端冷链物流装备1万台)
297、山东维尤纳特生物科技有限公司年产13000吨精细化学品项目(年产精细化工产品1.3万吨)
298、山东恒舜新材料有限公司连续化生产6万吨/年高性能橡胶促进剂M *** 项目(年产高性能橡胶促进剂M *** 6万吨)
299、山东亿翔制yao有限公司1500吨/年医yao原料yao及中间体项目(年产邻氯苄星青霉素30吨、喷砂青霉素30吨、头孢噻呋钠100吨、磷酸替米考星500吨、 *** 头孢喹肟40吨、阿莫西林钠100吨)
300、山东天睿新材料科技股份公司高性能新材料(玻纤)特色化产业项目(年产高端织物20亿平方米)
301、山东极智生活科技有限公司“云裳集饰”C2M智能电商产业园项目(年产高端服饰100万套)
302、山东江华机械制造有限公司年产3.16万台智能大型农机制造项目(年产智能大型农机3.16万台)
303、山东力乐新材料研究院有限公司年产十万吨新材料中空板项目(年产新材料中空板10万吨)
304、菏泽市国家储备林建设项目(建设面积16.1万亩)
305、山东*生物医yao一类二类三类医疗器械胶原蛋白系列产品项目(年产胶原蛋白敷料贴1200万片、胶原蛋白敷料7400万支〔瓶〕、次抛眼yao水1500万支、胶原蛋白150万瓶)
306、越华再生资源回收利用(山东)有限公司年处理5万吨废活性炭再生4万吨活性炭项目(一期工程)(年处理废活性炭5万吨、再生活性炭4万吨)
307、菏泽新好农业科技发展有限公司高效生态循环养殖产业链项目(总建筑面积15.6万平方米)
308、菏泽鼎梁应急智能装备科技有限公司年产200万套火灾探测报警系统及喷水灭火产品项目(年产火灾探测报警系统及喷水灭火产品200万套)
309、郓城县黄河流域宋江湖生态旅游区暨乡村振兴产业融合发展带建设项目(总建筑面积6.7万平方米)
310、中呈汽车轻量化科技(山东)有限公司汽车轻量化玄武岩纤维复合材料应用项目(年产汽车轻量化玄武岩纤维复合材料5万吨)
311、标发生态(鄄城)有限公司有机废弃物资源化综合利用示范项目(年处理畜禽粪100万立方米,年产沼气3600万立方米、有机肥10万吨、优质粮食10万吨,打造高标准农田5万亩)
312、菏泽城投控股集团有限公司菏泽食品智能冷链物流配送项目(日产团餐15万份,年加工存储配送10万吨,年产速冷食品与冻干食品5000吨)
313、山东融泽新材料有限公司年产1000吨高性能纤维复合材料项目(年产高性能纤维复合材料1000吨)
314、山东未来畜禽种业国家现代农业产业园项目(总建筑面积14万平方米)
315、山东高速信息集团智能网联高速公路测试基地项目(总建筑面积91.4万平方米)
316、中国重汽(莱芜)科技研发中心(总建筑面积35万平方米)
317、国家重型汽车工程技术研究中心(智能化研发车间)项目(总建筑面积14.4万平方米)
318、山东国欣颐养集团智慧医yao仓储物流产业园项目(总建筑面积19.9万平方米)
319、山东人才集团“搭台赋能聚才兴鲁”智慧人才云平台(建设一中心、六平台、省内十六地市数据应用平台、十个省外数据支点)
320、青岛天安科创城项目(总建筑面积9.7万平方米)
321、青岛国际院士港产业核心区试验区智能制造项目(总建筑面积62.9万平方米)
322、青岛临空开发投资有限公司中国北方环保产业基地项目(总建筑面积45万平方米)
323、正科芯云(上海)微电子有限公司领芯科技产业园项目(总建筑面积17万平方米)
324、中农超青岛(莱西)国际农产品智慧物流园项目(总建筑面积30万平方米)
325、京东青岛智慧物流项目(总建筑面积11.9万平方米)
326、青岛陆港国际开发建设有限公司陆港临空云创中心项目(总建筑面积13.5万平方米)
327、青岛中南锦晟产业园区运营管理有限公司中南空港新基建智造谷项目(总建筑面积100万平方米)
328、中核集团核安全与核应急管理基地建设项目(总建筑面积12万平方米)
329、青岛英派斯体育产业园项目(总建筑面积16.9万平方米)
330、万洋众创城投资集团有限公司青岛(平度)万洋众创城项目(总建筑面积250万平方米)
331、淄博高新城市投资运营集团有限公司淄博科学城TBD(一期)项目(总建筑面积70.5万平方米)
332、山东创科国有资产运营有限公司淄博先创区新材料产业园基础配套设施项目(总建筑面积50万平方米)
333、淄博市淄川区财金控股有限公司淄川生物医yao产业园基础设施建设项目(总建筑面积16.8万平方米)
334 山东创科国有资产运营有限公司淄博先创区齐鲁智能微系统产业园C区(一期)项目基础配套设施项目(总建筑面积72万平方米)
335、山东创科国有资产运营有限公司淄博先创区绿能汽车产业园(一期)及基础配套设施项目(总建筑面积52万平方米)
336、东营高新控股集团有限公司全国石油装备与工程技术公共创新基地项目(总建筑面积15万平方米)
337、山东滨海创智产业发展有限公司大健康及功能性食品产业研究院暨中试基地项目(总建筑面积15万平方米)
338、华东(东营)智能网联汽车试验场有限公司华东智能网联汽车试验场项目(总建筑面积164万平方米)
339、山东合悦农业百合种质资源保护利用与育种创新基地工程建设项目(总建筑面积9.1万平方米)
340、烟台中科先进材料与绿色化工产业技术研究院、烟台先进材料与绿色制造山东省实验室(总建筑面积14.5万平方米)
341、山东建筑大学产学研基地(烟台)一期项目(总建筑面积24万平方米)
342、潍坊滨德绿色钣喷生态产业园管理有限公司大型综合汽车服务产业园项目(总建筑面积15.5万平方米)
343、潍坊兴茂模具科技有限公司潍坊国际智能制造科技城(总建筑面积46万平方米)
344、中国邮政集团有限公司济宁市分公司济宁邮区中心局暨电商物流产业园区建设项目(总建筑面积5万平方米)
345、山东速瑞供应链管理有限公司济宁中通智慧电商快递产业园项目(总建筑面积21.2万平方米)
346、山东正方控股集团有限公司济宁市合成生物技术产业聚合平台项目(总建筑面积44万平方米)
347、济宁锦运产业园建设运营有限公司运河新城慧谷项目一期(总建筑面积25万平方米)
348、济宁嘉园投资有限公司嘉祥县乡村振兴产业园建设项目(总建筑面积12.3万平方米)
349、山东乾堃航天科技有限公司航天装备产业园一期火箭综合试验中心项目(总建筑面积4.4万平方米)
350、泰安惠泰建设发展集团有限公司新泰国际激光智造产业园项目(总建筑面积25.5万平方米)
351、山东土地集团泰山智造科技园项目(总建筑面积34万平方米)
352、泰安人天书店有限公司出版物等文化产品供应链管理技术服务项目(总建筑面积19.3万平方米)
353、山东公路港发展集团有限公司泰安(宁阳)现代公路港项目(总建筑面积16.5万平方米)
354、威海市临港国有资产经营管理有限公司中欧先进智造产业园基础设施配套工程项目(总建筑面积9.8万平方米)
355、威海联东金岛实业有限公司联东U谷·威海科创智汇港项目(总建筑面积8.7万平方米)
356、威海温商智造工业科技有限公司威海连城智谷高端装备生产项目(总建筑面积11.3万平方米)
357、威海市环翠区城市发展投资有限公司环翠区科创中心工程项目(总建筑面积9万平方米)
358、山港产融产业发展(日照)有限公司日照海洋生物制品生产研发及现代冷链物流项目(总建筑面积30.8万平方米)
359、日照云谷数创置业有限公司日照数字创意产业园项目(总建筑面积5万平方米)
360、蒙阴城投双和投资发展有限公司蒙阴县综合物流园一期项目(总建筑面积33万平方米)
361、临沂中远海运智慧物流园区项目(总建筑面积45.7万平方米)
362、山东新明辉供应链有限公司智慧仓储物流园项目(总建筑面积18万平方米)
363、北方金属材料贸易(山东)有限公司临沂市不锈钢交易中心项目(总建筑面积53.5万平方米)
364、山东庆裕现代农业发展集团有限公司庆云县农产品(食品)加工产业园建设项目(总建筑面积52万平方米)
365、庆云北方通达物流有限公司国际智慧物流园项目(总建筑面积12万平方米)
366、德州日日顺供应链有限公司国家级绿色产业示范基地智慧物流科技产业园项目(总建筑面积26万平方米)
367、宁津县瑞宁乡村振兴产业发展有限公司宁津县农产品骨干保鲜冷链物流基地项目(总建筑面积11.2万平方米)
368、山东德迈万国友城置业有限公司国际友城·黄河湾(一期)项目(总建筑面积25万平方米)
369、山东庆商商贸发展集团有限公司智慧体育产业综合体项目(总建筑面积14万平方米)
370、信发集团农业有限公司信发现代农业产业园(总建筑面积60万平方米)
371、山东东财建设投资集团有限公司东阿县中医yao大健康产业基础设施建设项目(总建筑面积350万平方米)
372、山东国环置业发展有限公司江北鲁西环保科技城项目(总建筑面积43万平方米)
373、聊城市茌平区顺利智慧冷链物流有限公司茌平区智慧冷链物流建设项目二期工程(总建筑面积10.5万平方米)
374、山东高农置业有限公司高唐中农城项目(总建筑面积40万平方米)
375、山东方诚建设开发有限公司莘县智慧文体产业园基础设施项目(总建筑面积18.5万平方米)
376、聊城市江能供应链管理有限公司鲁西智慧冷仓物流建设项目(总建筑面积18.9万平方米)
377、中通集配(山东)科技有限公司中通智慧电商物流园项目(总建筑面积12万平方米)
378、聊城高新财金控股有限公司聊城高新区政产学研产业园项目(总建筑面积53万平方米)
379、无棣鑫岳化工集团有限公司清洁能源研发基地项目(总建筑面积20万平方米)
380、阳信县梨都生物科技有限公司阳信县生物医yao产业园基础设施建设项目(总建筑面积24万平方米)
381、山东舜王城投资发展有限公司中国(鄄城)中yao谷一期战略储备库(总建筑面积14.5万平方米)
382、菏泽韵裕电子商务有限公司韵达曹县产业园项目(总建筑面积76.7万平方米)
383、山东泽农冷链物流有限公司山东玉达智慧冷链物流项目(总建筑面积51万平方米)
384、山东高端化工研究院项目(总建筑面积35.6万平方米)
385、菏泽曹县青堌集现代高效农业综合体项目(总建筑面积10万平方米)
386、菏泽华瑞面业有限公司物流中心15万吨浅圆仓项目(总建筑面积1.5万平方米)
387、山东大学第二医院起步区新院(一期)项目(总建筑面积18.3万平方米)
388、山东之一医科大学(唐冶)国际医院项目(总建筑面积27万平方米)
389、山东省公共卫生临床中心(济南市传染病医院二期)项目(总建筑面积18万平方米)
390、济南市妇幼保健院新院区项目(总建筑面积14.4万平方米)
391、济南市第三人民医院应急医学中心综合楼(总建筑面积10.2万平方米)
392、山东深泉 *** 学院(总建筑面积25万平方米)
393、山东丽山投资控股有限公司明湖国际·槿椿颐养中心项目(总建筑面积22万平方米)
394、光大生态环保(济南)有限公司济南市厨余垃圾处理项目(总建筑面积1.9万平方米)
395、亚洲杯足球场比赛场地建设项目(总建筑面积19.6万平方米)
396、山东文化产业职业学院迁址新建工程项目(总建筑面积120万平方米)
397、公安部特勤局黄岛国际维和训练基地项目(总建筑面积7.4万平方米)
398、青岛泰康之家养老服务有限公司泰康青岛养老建设项目(总建筑面积5万平方米)
399、淄博淄川区医院西院建设项目(总建筑面积14万平方米)
400、峄州精神病医院(枣庄)有限公司枣庄市峄城区医养康复中心项目(总建筑面积18万平方米)
401、枣庄市王开传染病医院改扩建项目(总建设面积6.9万平方米)
402、东营市沿黄生态修复提升项目(新增森林资源2.9万亩,现状林地提升8.3万亩,修复湿地7.6万亩)
403、黄河三角洲国家级自然保护区南部海洋生态保护修复项目(清除互花米草1217公顷,恢复盐地碱蓬1050公顷,实施海草床修复50公顷,潮沟疏通30千米,底栖生物增殖100公顷)
404、山东盐碱地现代农业有限责任公司黄河三角洲农业高新技术产业示范区基础设施建设工程项目(总建筑面积44万平方米)
405、英诚(烟台)健康医疗发展有限公司玲珑英诚国际医院项目(总建筑面积18万平方米)
406、招远市北部废弃矿山宅科村片区生态修复治理项目(总治理面积1.2平方公里)
407、烟台东方剑桥教育投资有限公司烟台教育园项目(总建筑面积99万平方米)
408、昌邑市中小学生综合实践活动基地新校建设项目(总建筑面积8.7万平方米)
409、潍坊环境工程职业学院科创智谷项目(总建筑面积13万平方米)
410、山东国欣颐养集团(潍坊)康养发展有限公司潍坊市潍城区康养综合体一期项目(总建筑面积12万平方米)
411、昌乐县人民医院新院区二期项目(总建筑面积10.8万平方米)
412、济宁紫光教育有限公司泗水紫光实验学校(总建筑面积14万平方米)
413、济宁市公共卫生医疗中心项目(总建筑面积15.8万平方米)
414、济宁健康护理学院建设项目(总建筑面积24.3万平方米)
415、齐鲁医yao教育发展(新泰)有限公司齐鲁医yao学院健康产业学院建设项目(总建筑面积18.2万平方米)
416、泰安市中医医院门诊医技综合楼项目(总建筑面积5.1万平方米)
417、新泰市人民医院齐鲁医yao学院之一医院院区建设项目(总建筑面积21.5万平方米)
418、新泰市中医医院应急综合楼项目(总建筑面积4.9万平方米)
419、新泰市精神病医院新建医院项目(总建筑面积3万平方米)
420、泰安市泰汶汇金投资有限公司泰汶城市广场项目(总建筑面积27.6万平方米)
421、那香海苏州外国语学校及教育配套设施建设项目(总建设面积26.3万平方米)
422、乳山市人民医院新院区建设项目(总建筑面积21万平方米)
423、日照职业技术学院新校区一期建设项目(总建筑面积22.7万平方米)
424、日照市中医医院日照区域中医医疗中心(总建筑面积11.7万平方米)
425、岚山区人民医院应急诊疗建设项目(总建筑面积9.8万平方米)
426、日照交发钰安医疗健康管理有限公司高新区医疗康养中心项目(总建筑面积7.4万平方米)
427、日照市青少年事业发展中心日照市青少年活动中心项目(总建筑面积9万平方米)
428、临沭县高级中学项目(总建筑面积13.9万平方米)
429、临沂新科医养健康管理有限公司高新区人民医院项目(总建筑面积20万平方米)
430、临沂市中医医院高铁院区建设项目(总建筑面积30万平方米)
431、临沂市罗庄区人民医院建设项目(总建筑面积33万平方米)
432、临沂市 *** 学院新校区建设项目(总建筑面积约33.6万平方米)
433、费县人民医院建设项目(总建筑面积20.1万平方米)
434、临沂东部生态城发展有限公司临沂经济技术开发区沂蒙文化艺术中心及配套工程(总建筑面积7.1万平方米)
435、齐河文化科技艺术中心项目(总建筑面积13.1万平方米)
436、德州云天教育投资有限公司德州信息工程中等专业学校新校区项目(总建筑面积23.8万平方米)
437、山东德州汽车摩托车专修学院创建专科教育层次职业高等学校建设项目(总建筑面积35万平方米)
438、齐河城乡建设集团有限公司齐河县职业教育示范基地建设项目(总建筑面积33.8万平方米)
439、聊城市疾病预防控制中心*测预警与应急指挥中心项目(总建筑面积2.3万平方米)
440、山东方诚建设开发有限公司莘县智能供热基础设施建设项目(铺设供热管道38.6公里)
441、邹平市人民医院医养中心项目(一期)(总建筑面积20.7万平方米)
442、滨州市基层医生实训基地项目(总建筑面积7.2万平方米)
443、滨州海创产业园管理有限公司邹平渤海实验学校项目(总建筑面积14.2万平方米)
444、阳信县体育中心项目(总建筑面积10万平方米)
445、菏泽医学专科学校新校区项目(总建筑面积32.6万平方米)
446 菏泽市第三人民医院新院区建设项目(总建筑面积12万平方米)
447、单县浮龙湖投资开发有限公司山东浮龙湖野生动物欢乐世界项目(总建筑面积4.8万平方米)
448、东明黄河国家湿地公园文化旅游项目(总建筑面积3.3万平方米)
449、菏泽学院郓城分校新校区建设项目(总建筑面积20.5万平方米)
2022年省重大准备类项目名单
1、京沪高铁辅助通道潍坊至宿迁段项目
2、青岛至京沪高铁辅助通道铁路项目
3、董家口至沂水铁路
4、济南绕城高速港沟立交至殷家林枢纽段改扩建工程项目
5、官路水库
6、临沂双堠水库
7、国网山东省电力公司陇东-山东±800千伏特高压直流项目
8、中广核山东招远核电项目
9、华能山东石岛湾核电厂扩建工程
10、鲁北煤炭储配基地二期项目
11、山东能源海陆风光储多能互补清洁能源基地项目
12、山东省济南市长清产业新城PPP项目(首期)
13、中启控股集团股份有限公司光伏新能源组件及分布式光伏发电站项目
14、淄博至博山铁路改造工程
15、S509青周线淄川区邹家至周村区王村段及G309王村镇段改建工程
16、山东枣庄民用机场项目
17、中广核枣庄山亭储能电站项目
18、烟台国家级先进能源示范区项目
19、海阳核电项目3、4号机组工程
20、龙口南山LNG接收站储气工程
21、华能辛安200MW渔光互补光伏发电项目
22、烟台港龙口港区南作业区6#-7#液体化工泊位、10#-11#液化品及油品泊位配套库区工程(一期)
23、邹城至济宁公路
24、山东水发达丰再生资源有限公司泗水铁路智慧物流园建设项目
25、夏津华晟多能互补集成优化示范工程储能项目
26、东阿至阳谷高速公路
27、渤中19-6凝析气田I期开发项目滨州天然气处理终端项目
28、徐民高速单县至曹县段工程
29、济南弗迪动力电池项目
30、山东汉方制yao有限公司扩建中yao制剂产业园项目
31、北京中材人工晶体研究院有限公司迁建项目
32、山东海冠产业园集团有限公司新建年产100套新型智能变电站成套设备项目
33、山东一品农产集团有限公司绿色高端调味品智能制造乡村振兴项目
34、京东方科技集团股份有限公司京东方物联网移动显示端口器件生产基地项目
35、青岛海尔生物医疗科技有限公司青岛海尔生物安全科创产业园项目
36、青岛融合光电科技有限公司融合光电高新标显示用载板玻璃项目
37、青岛昌辉海洋智能装备有限公司青岛昌辉深海钻井智能装备项目
38、蓝分子(青岛)生物科技有限公司国际医yao产业园项目
39、山东希瑞新材料有限公司年产8.4万吨多纤混喷法医卫用非织造材料项目
40、中材高新氮化物陶瓷有限公司高性能氮化硅系列产品产业化建设项目
41、山东齐鲁华信高科环保新材料有限公司10000吨/年催化新材料和高端催化剂项目
42、中国移动通信集团有限公司山东分公司中国移动(淄博)鲁中数据中心
43、淄博秦鼎昌特钢科技有限公司年加工80000吨功能新材料项目
44、山东森荣新材料股份有限公司PTFE电子专用材料制造项目
45、淄博金德建设发展有限公司奇瑞捷途乘用车KD件海外出口生产基地项目
46、山东蓝康生物科技有限公司500吨/年NMN辅酶原料生产基地项目
47、山东聚合顺新材料有限公司尼龙新材料项目
48、山东一诺威新材料有限公司30万吨/年*、*下游衍生物项目
49、齐鲁氢能(山东)发展有限公司氢能一体化项目
50、山东吉利欣旺达动力电池有限公司混合动力电池枣庄项目
51、山东滕奥汽车零部件有限公司滕奥车用高强度紧固件研发与制造项目
52、山东山海新材料有限公司锂电材料-*项目
53、联泓新材料科技股份有限公司锂电材料-*联合装置项目
54、联泓格润(山东)新材料有限公司新能源材料和生物可降解材料一体化项目
55、中科有终(枣庄)实业有限公司中科智能电气产业园项目
56、三湘筑工(山东)科技发展有限公司三一齐鲁智能建造旗舰产业一体化项目一期
57、枣庄华龙制衣有限公司智能装备制造建设项目
58、山东泰和水处理科技股份有限公司水处理剂产业链扩展项目
59、金雷科技股份有限公司海上风电核心部件数字化制造项目
60、胜利石油管理局有限公司胜利发电厂100万吨/年CO2捕集与利用工程
61、富海(山东)包装材料有限公司年产300万吨聚酯包装材料项目
62、山东胜通钢帘线有限公司年产15万吨精密线材智能制造项目
63、新发yao业有限公司新发yao业制剂园项目
64、东营俊富净化科技有限公司新型多功能复合非织造材料防疫应急物资产业园项目
65、山东纳海水务发展有限责任公司东营港海水淡化及综合利用项目(一期)
66、胜利油田东营原油库迁建工程
67、国家管网集团东部原油储运有限公司东营输油站搬迁工程
68、山东亿科高端树脂新材料项目
69、万华化学集团股份有限公司万华蓬莱工业园高性能新材料一体化项目
70、山东嘉信新材料有限公司年产17.2万吨染料及中间体项目
71、东方航天港卫星数据应用中心项目
72、山东道恩降解材料有限公司12万吨/年全生物降解塑料PBAT项目
73 山东融发戍海智能装备有限公司(蓬莱)智能装备制造基地项目
74、山东恒邦冶炼股份有限公司复杂金精矿多元素综合回收项目
75、中节能万润股份有限公司(蓬莱)新材料一期建设项目
76、烟台正海科技股份有限公司智能触控高新技术产业园建设项目
77、山东道恩高分子材料股份有限公司新材料扩产项目
78、诺鲜三文鱼(烟台)生物技术有限公司NORSAL陆基三文鱼循环水养殖项目
79、山东大业股份有限公司年产20万吨子午线轮胎用高性能胎圈钢丝项目
80、山东国邦yao业有限公司年产4500吨兽yao原料yao项目
81、山东新和成精化科技有限公司年产14000吨营养品及4800吨特种化学品项目
82、潍坊市投资集团有限公司坊子区坊茨历史文化街区城市更新项目
83、山东显华新材料科技有限公司年产36万吨特种纸项目
84、山东联科新材料有限公司年产10万吨高压电缆屏蔽料用纳米碳材料项目
85、潍坊兴明光电科技有限公司OLED载板项目
86、根源生物有限公司辛兴生物技术科创园暨微生物制品产业化基地项目
87、曲阜尼山文化旅游投资发展有限公司尼山圣境二期工程
88、山东德源环氧科技有限公司18万吨/年电子级超高纯度特种环氧树脂项目
89、山东省方驰汽车制造有限公司宁阳县奔驰汽车配件产业基地项目
90、山东亚奥特乳业有限公司亚奥特乳业产业园项目
91、辰信矿业集团有限公司基础零部件智造产业基地项目
92、威海新元新材料有限公司无醛环保水性粘合剂项目
93、有研稀土(荣成)有限公司稀土永磁扩产项目
94、青岛啤酒(荣成)有限公司15万千升啤酒智能化生产项目
95、珠海云洲智能科技股份有限公司云洲无人船生产项目
96、荣成市城投文旅发展有限公司桑沟湾滨海文旅康养度假区项目
97、威海南海新能源材料有限公司年产5万吨新型电池负极材料一体化提纯项目
98、旭科新材料(山东)有限责任公司3万吨/年PBAT/PBS、1万吨/年丁二酸/丁二酸酐项目
99、山东晟照新材料科技有限公司UTG高新材料项目一期项目
100、日照先进钢铁制造基地产能承接一期项目
101、临沂城发海亚应急产品智能制造项目
102、山东源顺智能科技有限公司1.5万吨低成本5G数控和机器人协同智能制造五金仪表配件项目
103、临沂城发万德福冻干科技有限公司年加工15000吨FD(冻干)产品项目
104、山东金胜粮油食品有限公司国家粮油应急保障中心及花生全产业链建设项目
105、山东华鲁恒升化工股份有限公司尼龙66高端新材料项目
106、通裕重工股份有限公司700MN多功能重型净近成形工程装备建设项目
107、山东安井食品有限公司年产20万吨速冻食品生产线建设项目
108、山东因诺机器人有限公司智能机器人研发及生产线建设项目
109、山东长信化学科技股份有限公司年产2万吨锂离子电池纳米导电剂项目
110、德州兴隆皮革制品有限公司年产2亿平方英尺高端乘务舱内饰新材料绿色生产与综合利用项目
111、山东天佑隧道工程设备有限公司高端盾构刀具产业化项目
112、山东创源再生资源有限公司年产50万吨高品质再生铝合金材料项目
113、山东省渤中新材料科技有限公司年产10万吨BDO/10万吨混*/10万吨电子化学品项目
114、鲁北超能新材料产业(山东)有限公司12000吨/年六*锂配套20000吨/年*项目
115、山东中柔新材料有限公司柔性屏(折叠手机电脑、卷曲屏幕)用含氟聚酰亚胺(CPI)产业化项目
116、中海沥青股份有限公司年产200万吨烯烃树脂类高端化工新材料项目
117、山东中海精细化工有限公司40万吨/年丙烷脱氢项目
118、山东土地集团滨州有限公司山东高端绳网创业创新产业化项目
119、郓城旭阳天辰新材料有限公司高端聚酰胺(尼龙66)新材料一体化项目
120、山东锂源科技有限公司2.5万吨磷酸铁锂正极材料循环利用及5万吨磷酸铁前驱体项目
121、山东豪瑞恩制yao有限公司全球高端制剂项目
122、山东润泽制yao有限公司20亿支(片)/年化学小分子创新yao及国家集采中标yao物智能制造项目
123、国yao(菏泽)医yao发展有限公司现代中yao综合创新基地项目
124、麦帝尔(山东)材料科技有限公司年产6000万件精密汽车用零配件及高端异形紧固件项目
125、山东辉耀智佳科技有限公司AI人工智能机器人生产项目
126、山东绿杨资源再生科技有限公司30万(吨/年)固体废物综合利用扩建项目
127、济南国际医学科学中心医疗硅谷项目
128、济南智能传感器产业基地项目
129、济南临港智能传感器信息技术项目
130、国家消防及阻燃产品质量检验检测中心(山东)项目
131、泰山生态环境研究所项目
132、通标标准技术服务有限公司轨道交通车辆及重要零部件出口服务基地及轨道交通车辆检测认证中心项目
133、青岛高空试验基地
134、山东政通物流投资有限公司中心城区综合物流园项目
135、万华(蓬莱)新材料低碳产业园基础设施项目
136、威海市新发地(文登)农副产品批发市场暨冷链物流园项目
137、清华大学(荣成)先进核能科研基地
138、齐河县城市经营建设投资有限公司中德(济南大学)工业设计创新园区建设项目
139、无棣弘基建设开发有限公司鲁北·四港联动多式联运智慧物流中心项目
140、滨州魏桥国科高等技术研究院智能化巡飞系统项目
141、山东广播电视台辅中心(大型综合演播室及节目制作中心)
142、山东(济南)智能仿真实习实训基地建设项目
143、新旧动能转换起步区黄河体育及科技园区基础设施一期工程项目
144、薛城区中医院新院区建设项目
145、威海城市投资集团有限公司山东威海栖霞街及周边地区综合整治项目
146、威海城市投资集团有限公司威海海港公园项目
147、德州海川教育投资有限公司德州科技职业学院德州校区项目(二期)
148、德州市体育公园项目
149、德州市文化科技中心项目
150、滨州大高航空产业发展集团有限公司滨州学院航空飞行实训基地建设项目
151、滨州市 *** 学院产教融合实训基地项目
官网下载链接:
5
四川
2022年四川省共有700个项目纳入名单,包括新开工项目246项、续建项目454项。其中,基础设施项目269个。



官网下载链接:
除此之外,还有河南、河北、湖北、河北、陕西、甘肃等17省26市发布了2022年重点项目名单,篇幅限制,不在此一一罗列。
17省重点项目
26市重点项目
根据党中央、国务院决策部署和全国安全生产大检查工作安排,自4月中旬至6月底,国务院安委会组织16个综合检查组,对31个省(自治区、直辖市)和新疆生产建设兵团安全生产大检查情况进行综合督导,并同步开展国务院2021年度省级 *** 安全生产和消防工作考核巡查及国务院安委会成员单位安全生产工作考核。
检查重点包括建筑无资质施工等典型非法违法行为以及是否加强集中隔离点、方舱医院等各类防疫场所建筑质量、消防、电气安全管理,具体如下:


据悉,全国安全生产大检查综合督导将重点检查安全生产十五条硬措施落实情况,进一步推动各地区、各有关部门真正树牢夯实安全发展理念,健全安全生产责任体系,全面排查治理各类重大风险隐患,深入查找短板弱项,重拳出击打击严重违法违规行为,全面改进和强化安全生产工作,坚决遏制近期事故多发势头。同时,安全生产考核巡查将按照国务院安委会印发的年度考核要点,通过多种方式核准查实存在的突出问题,对各地区、各有关部门年度安全生产工作情况作出准确评价。
此次综合督导和考核巡查将更加注重问题导向,突出解决问题,切实提升工作效能,进一步推动各地区、各有关部门统筹做好经济发展、疫情防控和安全生产“三件大事”,坚决落实安全生产责任措施,坚决防范遏制重特大事故,为经济发展和社会稳定提供更加坚实的安全保障。
此次综合督导和考核巡查将根据疫情变化形势和各地防疫措施,灵活用好“线下”检查和“线上”督导检查形式,充分依靠和发挥专家作用,提高检查巡查的科学性、精准性,为企业风险隐患排查提供科学指导服务。同时,坚持明察暗访和媒体曝光相结合,邀请媒体记者全程参加,及时曝光一批隐患问题,强化警示教育,督促各地区、各有关部门和企业单位守牢安全生产底线红线。
全国安全生产大检查综合督导将重点检查安全生产十五条硬措施落实情况,其中涉及建筑行业的内容如下:
1
严厉查处违法分包转包和挂靠资质行为
严肃查处建筑施工等高危行业领域违法分包转包行为,严肃追究发包方、承包方相应法律责任。严格资质管理,坚持“谁的资质谁负责、挂谁的牌子谁负责”,对发生生产安全事故的严格追究资质方的责任。不具备条件的不得盲目承接相关业务。对违法分包转包的行为,依法追究相关人员责任。2
立即组织开展“打非治违”专项行动
对建筑无资质施工和层层转包等典型非法违法行为,依法精准采取停产整顿、关闭取缔、上限处罚、追究法律责任等执法措施。狠抓一批违法违规行为和事故的处理。深挖严打违法行为背后的“保护伞”。∨
此前,住建部发布《关于开展房屋市政工程安全生产治理行动的通知》。
4月16日开启排查整治阶段
严厉打击各类违法违规行为
1.大力整顿违反建设程序行为。建设单位要严格遵守招投标法等相关法律法规规定,做到应招尽招,不得规避招标。建设单位要按照基本建设程序,依法办理施工安全*督手续,并取得施工许可证,不得任意压缩合理工期和造价,不得使用未经审查或审查不合格的施工图设计文件,不得“边审查、边设计、边施工”。
2.大力整治发承包违法违规行为。建设单位要依法将工程发包给具有相应资质的单位,不得肢解发包、指定分包。勘察、设计、施工、*理单位应依法承揽工程,不得围标串标、无资质或超越资质范围承揽业务,不得转包、违法分包、挂靠、出借资质。建设单位应将质量检测业务依法委托给具有相应资质的质量检测机构,质量检测机构应出具真实准确的检测报告。
3.加大违法违规行为查处力度。对存在违法违规行为的单位和个人,要依法给予罚款、停业整顿、降低资质等级、吊销*、停止执业、吊销执业证书等相应行政处罚。对发生生产安全事故负有责任的企业和人员,要按照“四不放过”原则,加大处罚力度。加强安全信用建设,建立守信激励和失信惩戒机制,及时曝光违法的单位和个人,公开处罚信息。
声明:转载此文是出于传递更多信息之目的,不为商业用途。文字和图片版权归原作者所有,若有来源标注错误或侵犯了您的合法权益,请作者与我们联系,我们将及时更正、删除,谢谢。
更多品牌真实体验、使用方法与风险解析,已整理在:
享久延时喷剂 |
宵战延时喷剂 |
2H2D延时喷剂|
夜劲延时喷剂 |
黑豹延时喷剂 |
宋阳堂延时喷剂
- 上一篇: 到付快递,是怎么骗你钱的?
- 下一篇: 洛阳物流运力正在全面恢复中,顺丰、京东、德邦等已基本恢复

